近期我们的海青安全研究实验室捕获了一个新的挖矿木马样本,目前网络上还未见到关于它的分析。与以往的木马相比,这次捕获的样本有了不小的“进化”:手段更加隐蔽,清除更加困难。我们对它的各项特点进行了分析,希望给行业内带来针对此类木马的新的认识,进而发掘更有效的防护措施。
一、木马简介
业务环境:powershellv3及以上版本(v1/v2未测试)
二、木马特点
1.纯powershell编写挖矿前置脚本,不是像以前那种使用批处理等简单挖矿了,使用一系列持久化机制,保证自身挖矿功能;
2.探测防火墙,探测虚拟机,探测反木马软件,进行对应的行为;
3.修改防火墙及反木马软件配置及策略,避免一些防护软件扫描,以及防火墙将挖矿链接阻断;
4.缓存认证密码,可选增加用户等机制;
5.使用代理中转连接,每个肉鸡都是代理服务器,增加了追踪溯源难度;
6.使用更新维护机制,若不清除干净,会常常复发;
7.系统隐藏目录存放文件,且很难清除;
8.清除竞争对手,保证自己利益最大化;
9.使用涉及各方面技术较多。
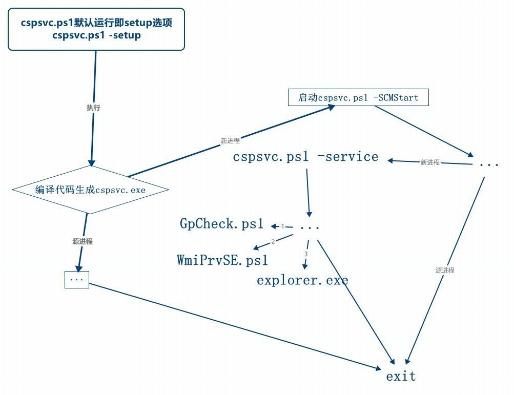
执行流程
对应文件功能
网络代理方式
三、Powershell木马代码审计
木马powershell脚本开头定义了参数集,默认使用参数集Setup
给脚本基本变量赋值,脚本名、脚本路径、服务名等。输出木马版本为2017-12-10
自定义函数
$argv0 = Get-Item $MyInvocation.MyCommand.Definition //获取当前运行目录根据启动参数执行对应命令
首先默认执行的是setup
1、获取系统类型架构
2、比较安装目录与执行目录脚本时间差,判断是否更新服务


4 、配置服务运行账户,默认为LocalSystem。
5、尝试从c:windowsfontsarialconfig.xml配置文件中读取配置,若配置文件不存在,尝试从c:windowsSoftwareDistributionconfig.xml复制过来,若都不存在,则使用下列地址配置挖矿账户和矿池。
初始化探测反木马软件、探测防火墙等配置
如果有域,则使用域后门机制
6、本地后门文件隐藏如果不存在文件c:windowsSoftwareDistributionconfig.xml、C:Windowsfontsarialconfig.xml,不存在隐藏文件夹C:Windowsfontsarial则创建文件夹C:Windowsfontsarial
7、设置读取矿机WEBUI内配置信息解析格式,以供后续使用
8、修改计算机注册表HKEY_LOCAL_MACHINESYSTEMSoftwareMicrosoftDriversPath
从上述第三个步骤开始进入另外一个进程分支,即服务模式运行,即-SCM参数启动脚本
Service段代码被加密,将代码中的iex改为echo,解密后分析其执行代码结构。
1、通过bios信息判断机器是否是虚拟机,如果是,是哪种,不是则为物理机
2、排除掉自己的挖矿进程外,干掉挖矿竞争对手,即带有关键字xmr、miner、programdatanew、programdatawin、programdataWindow、programdataWindows等进程。
3、判断域名内是否带有csd、CSP、SERVER-BI、环境变量$env:COMPUTERNAME、WIN-IT9E5B2V9AE、IT9E5B、xzspn、dtlab,若有则测试127.0.0.1:5650tcp端口是否打开,如果没有打开探测路径C:Program Files (x86)Remote Manipulator System – Host,如果有就删除C:Program Files (x86)Remote Manipulator System – Host,然后下载http://185.48.59.45/uni/RMS.exe到C:ProgramDataRMS.exe,然后运行,接着更改防火墙配置;
如果IP为212.16.70.23然后下载http://185.48.59.45/uni/RMS.exe到C:ProgramDataRMS.exe,然后运行,接着更改防火墙配置;
4、请求dns,’msupdate.info’,若无响应则连接服务器为$ms = “185.48.59.45”
5、删除计划任务
6、查找路径
7、停止进程JavaCu
8、如果存在sc_nmap服务,则删除
$env:windirSystem32sc_snmp.ps1脚本和sc_nmap服务;查找进程路径名为sc_service、snmp_reciever、进程路径名为sc_snmp.ps1的进程并强行停止。
9、查看防火墙规则相关服务,并将其规则文件$env:windirSystem32firewall_rules.ps1和服务删除firewall_rules
10、终止Windows更新进程命令行为:windowsupdate.ps1
11、如果存在sc_snmp或firewall_rules服务,获取驱动路径注册表HKLM:SYSTEMSoftwareMicrosoftDriversPath中restart项,若无restart则新建键,其值为0;如果restart值为3则删除restart键值。请求计划任务start service,如果存在则删除;创建计划任务Start Service,一分钟之后执行任务计划,运行服务。$data = (get-date).AddMinutes(1).ToString(“HH:mm”)schtasks /create /TN “Start Service” /TR “net start cspsvc” /SC ONCE /V1 /Z /ru System /ST $data
12、如果不存在sc_snmp和firewall_rules服务,若存在任务计划名如start service,将其删除。如果不存在目录$env:windirfontsarial,但存在$env:windirSoftwareDistributionconfig.xml,则将config.xml复制到$env:windirfontsarial。若都不存在,则在arial目录新建config.xml,将矿机配置信息写入
13、如果存在C:WindowsSoftwareDistributionwindows.log,获取config.xml中AV变量,默认为1,则默认设定认为反木马软件不存在。添加防火墙排除项。
若设定手工设定为0,则认为反木马软件存在,若机器不是服务器,判断其防火墙类型是windows defender或System Center Endpoint Protection,接着添加扫描排除项。
针对部分域,做了特定的识别。
14、如果认定反木马软件不存在,设定矿机路径为c:windowsfontsttf,常用路径为c:windowsfontsarial,临时路径为c:windowsfontstemp。如果有域,则检查域内后门是否存在$domainsysvol$domainPolicies,接着设置注册表,将WDigest身份认证缓存在内存。
15、fw默认设置为0,若手工设置为1,则设置地图服务Mapsvc自动运行。防火墙规则开启3389,并且远程连接地址添加”185.48.59.0/24,$ips.0.0.0/8”$ips为IP的A段。这样就可以使所有处于内网地址的基本都可以连接。
16、Psw为账户选项,默认值为0,提供Psw参数为账户密码,并提供了group参数,且如果是管理员则利用WINNT组件添加用户
并添加为可登录用户
17、矿池服务器80端口若是开启,则开启757端口代理转发msupdate.info,并且703端口也代理转发到服务器185.48.59.50:80

若无法连接互联网,若为域则从域后门复制dll到$env:windirFontsarial,若域为*mi3g*,则连接代理端口192.168.10.99:14445,若能连接C2则设定该代理IP为代理服务器。若存在文件api-ms-win-core-console-l2-2-0.dll,其内容为代理服务器列表。
18、更新矿机
访问http://msupdate.info/uni/MD5/explorerx64.exe.md5,获取最新矿机、木马ps1脚本MD5值,然后对比本地矿机、木马ps1脚本MD5值决定是否更新,若有更新,则创建任务计划”update”将文件下载到c:windowsfontstemp,然后覆盖旧文件。
更新办法:
19、根据硬件UUID,判断硬件性能,选择挖矿模式
20、测试连接矿池703端口,poolstemp.txt来源于pools.txt,根据配置和矿池连通性,从中选取一条配置,创建配置信息$GeneralPathconfig.json。
21、接着再释放一段加密代码,到c:windowssystem32driversen-USGpCheck.ps1,同上面方法,代码中的iex改为echo,解密代码,发现其作用是维护更新文件、端口转发、防火墙策略、测试矿池连通性等。
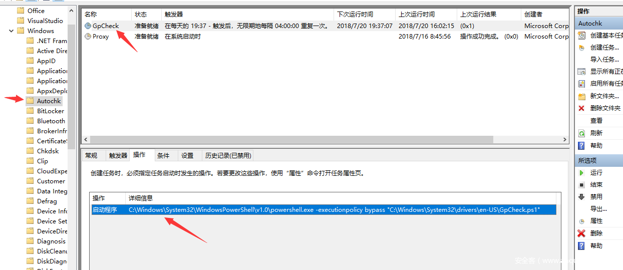
22、写入xml文件到c:windowsfonttemptask.xml,该文件作用是利用任务计划创建gpcheck,调用gpcheck.ps1
23、释放加密代码到c:windowsSystem32driversWmiPrvSE.ps1,同上方法解密其代码
首先使用wmi创建了挖矿进程 c:windowsFontsttfexplorer.exe
一旦发现分析工具,则中止挖矿进程
24、再次释放了一个精简版gpcheck.ps1,其主要功能不变但精简了不少检查。
从第23个步骤开始进入explorer挖矿分支,矿机会监听999端口,通过本地访问可以获得矿机状态信息。
账户adm,密码14370
四、IOCS
URL
http://msupdate.info/uni/MD5/explorerx86.exe.MD5
http://msupdate.info/uni/MD5/explorerx86.exe.md5
http://msupdate.info/uni/MD5/explorerx64.exe.md5
File
c:windowssystem32driversen-USGpCheck.ps1
c:windowsSystem32driversWmiPrvSE.ps1
C:WindowsSystem32driversetcservices
C:WindowsSystem32driversetcprotocol
C:WindowsSystem32driversetcnetworks
C:WindowsSystem32driversetclmhosts.sam
C:WindowsSystem32driversetchosts
Domain/Ip
追踪:查询矿池代理服务器为俄罗斯IP,服务器也是俄语操作系统
所有IP都属同一个C段,相信这至少是一个长期的据点。
五、处置方案
1、进程清理
清理转发规则:
Powershell运行以下命令
Start-Process PowerShell.exe -ArgumentList(“-c &{netsh interface portproxy delete v4tov4 listenport=757;netsh interface portproxy delete v4tov4 listenport=703;pause}”) -Verb runas
清理带有System32driversWmiPrvSE.ps1文件路径的进程(可能已经退出)
2、注册表清理
病毒配置:HKEY_LOCAL_MACHINESYSTEMSoftwareMicrosoftDriversPath
防火墙配置清除
检查防火墙配置HKLM:SOFTWAREPoliciesMicrosoftWindows DefenderExclusions,将防火墙策略配置修改为正常状态
修改HKLMSYSTEMCurrentControlSetControlSecurityProvidersWDigestUseLogonCredential 为0为0
3、文件清理
C:WindowsFontsarial
C:WindowsFontsLogs
C:WindowsFontstemp
C:WindowsFontsttf
c:windowsSoftwareDistributionconfig.xml
c:windowssystem32driversen-USGpCheck.ps1
c:windowsSystem32driversWmiPrvSE.ps1
C:WindowsSystem32driversetcservices
C:WindowsSystem32driversetcprotocol
C:WindowsSystem32driversetcnetworks
C:WindowsSystem32driversetclmhosts.sam
C:WindowsSystem32driversetchosts
若为域则要清除\$domainsysvol$domainPolicies及其子目录下的explorer.exe
正常情况下文件资源管理器是看不到logs目录的,而且显示了隐藏文件夹(win10和winserver2008下)也看不到,但可以在cmd或者powershell可以探测到
使用PCHUNTER强行删除,或者进入安全模式下删除,或者使用强力的杀毒软件对指定目录进行清除。
4、服务清理
服务名cspsvc,显示名为Cryptographic Service Providers。
5、任务计划清理
任务计划GpCheck
6、批量排查
Nmap批量扫描999端口
账户adm,密码14370







































































发表评论
您还未登录,请先登录。
登录