2018国家网络安全宣传周官网:www.cac.gov.cn/2018zt/2018waz/index.htm
简介
“国家网络安全宣传周”即“中国国家网络安全宣传周”,是为了“共建网络安全,共享网络文明”而开展的主题活动,围绕金融、电信、电子政务、电子商务等重点领域和行业网络安全问题,针对社会公众关注的热点问题,举办网络安全体验展等系列主题宣传活动,营造网络安全人人有责、人人参与的良好氛围。
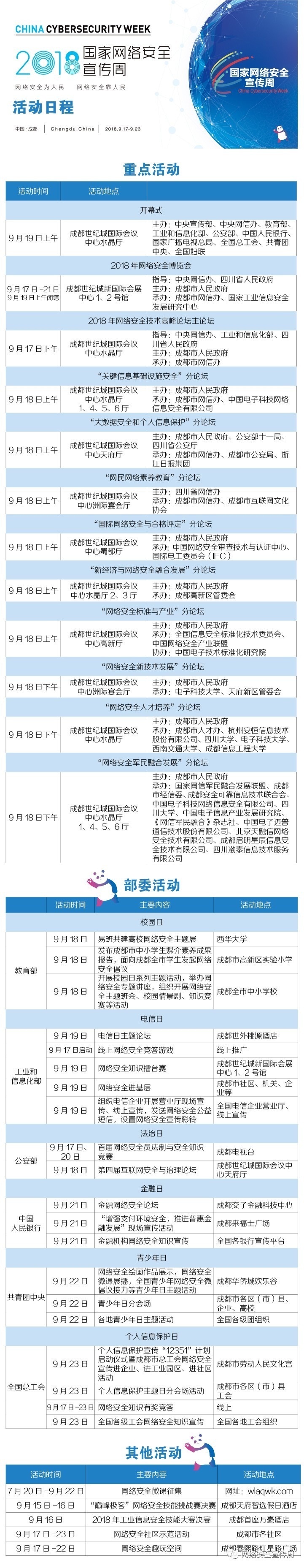
今年的网络安全宣传周将于9月17日至23日在全国范围内统一举行,主题是“网络安全为人民,网络安全靠人民”,由中宣部、中央网信办、教育部、工信部、公安部、人民银行、广电总局、全国总工会、共青团中央、全国妇联等十部门共同举办。
时间
2018年9月17日—23日
地点
网络安全宣传周的开幕式、网络安全博览会、网络安全技术高峰论坛等重要活动将在四川省成都市举行
主办单位
本届宣传周由中央宣传部、中央网信办、教育部、工业和信息化部、公安部、中国人民银行、国家广播电视总局、全国总工会、共青团中央、全国妇联十个部门联合举办
展区亮点
在每年的网络安全周上,最大的亮点还是在巨型展馆内展出的各种最新科研成果以及有趣的黑科技。在这次成都之行中,安全客同样为大家带来了最新的技术展示。
阿里巴巴展区
此次阿里首次公开展示了依托于阿里安全八大实验室的诸多技术能力。其中,有网络黑灰产作案工具,如2G短信嗅探设备、黑产用于拨打电话诈骗以及用于虚假账号注册的猫池、公民个人信息四件套、用于信息窃听流量劫持的大菠萝Wifi Pineapple、伪基站等,同时还展示了AI智能反诈骗技术、中国诈骗地图、人脸识别核身技术,以及攻击物联网设备技术、蚂蚁金融风险防控技术和云安全等技术和内容。
猫池
涉及黑灰产类型:大规模薅羊毛、电信诈骗
在猫池设备上,可以同时管理大规模的电话手机卡,通过配套的软件可以实现同时接收、发送短信,拨打电话的功能。黑灰产的猫池上的电话卡,常为通过黑产渠道拿到的非实名认证的廉价电话卡。猫池常被黑灰产用来在各大电商平台上进行大规模网络手机账号垃圾注册,为薅羊毛提供必须的账号资源。
2G短信嗅探设备
涉及黑灰产类型:电信诈骗、信息窃听
2G短信嗅探设备总材料不足100元,但可以做到获取周边任何人的短信内容,危害非常大。基站以广播方式转发到用户手里的加密短信,可被这套设备所截取并破解还原出来,最终被黑产用于实现信息窃取、资金盗刷和网络诈骗等犯罪。当前此类犯罪只针对移动与联通,不针对电信,同时这种犯罪只针对2G信号。部分手机3G、4G也可被监听,原因是部分信号会降频成2G信号。
公民个人信息四件套(照片)
涉及黑灰产类型:电信诈骗、洗钱
黑产人员经常到偏远乡村,以100元到300元不等的低廉价格,购买当地农民的身份证,以及用这些身份证办理的银行卡和手机卡。最终形成了黑产口中的个人信息四件套,即“银行卡,身份证,手机号卡,网银U盾”。购买者多将“四件套”用于
电信诈骗、伪卡盗刷、洗钱、销分等犯罪活动中。
移动AP+物联网卡
涉及黑灰产类型:电信诈骗
匿名防追踪是电信诈骗人员最关注的自保措施。近年来,黑产已经远离公共家庭无线、有线网络环境,转向了便携可移动的无线设备,来达到反追踪的效果,便携、低价的移动AP已成为黑产常用移动网络设备。此外,产生的流量卡更多是来自实名制度还未完全覆盖的物联网卡。无固定点位,网络身份未实名,这些特点加大了办案人员的侦察难度。
VOIP/GOIP网络电话设备
涉及黑灰产类型:电信诈骗
根据公安部的资料,近年发生的电信诈骗案中,使用网络改号电话作案的占90%以上。VOIP协议能够将网络语音转成网络数据包,用户收到的存储在该网络数据包中的来电号码可被修改,不法分子正是使用此原理将来电号码进行了任意替换。当前展示的GOIP设备是近年来诈骗电话的另外一个方向,该设备能够将传统电话信号转为网络信号,从而起到不法分子隐藏真实身份反侦察的效果。
BadUSB
涉及黑灰产类型:病毒木马
2014年,位于柏林的SR安全研究实验室专家发现了一个代号“BadUSB”的重大USB安全漏洞,该漏洞影响全球数十亿设备。使用BadUSB设备,可以对目标主机发起物理攻击,插入U盘后,该设备可以自动运行提前设置好的攻击代码,从而控制被害人的电脑,更为致命的是,由于是硬件发起的攻击,因此当前还没出现一个有效的解决方案。阿里巴巴归零实验室提醒各位,为了安全起见,日常请勿随意使用你无法确保安全的USB设备。
大菠萝WifiPineapple
涉及黑灰产类型:信息窃听、流量劫持
大菠萝路由器的原理是网络中间层入侵劫持,这种设备可以伪装出一个免费的WIFI信号,让用户上钩从而达到获取用户个人信息或推送伪装过的后台程序的目的。当任意用户连接上由此设备创建的WIFI时,用户的浏览记录就会被监听,用户访问网页时候的站点也可以随时被修改替换。经过简单配置,此设备也可以强制使附近的客户端连接到自己创建的伪装WIFI ,而不需要用户去主动连接。阿里巴巴归零实验室提醒各位,请谨慎使用公共场合的WIFI热点。
伪基站
涉及黑灰产类型:电信诈骗
伪基站设备是嫌疑人私自组装生产的一种违法高科技仪器,能够强制连接用户手机信号,摄取一定半径范围内的手机信息,可以任意冒用手机或公用服务号码强行向用户手机发送短信。伪基站设备实施违法犯罪是一种新型犯罪,涉及地域广、社会危害大,严重危害国家通讯安全,扰乱社会公共秩序,影响人民群众安全感。
知道创宇展台
手机充电桩窃密演示
不法分子会将手机充电桩植入恶意芯片,如果将手机接入这样的手机充电桩充电,木马病毒会自动注入手机并运行,黑客通过网络远程控制手机:打开手机摄像头进行窃照、打开手机麦克风进行窃听;获得手机里的敏感信息,如:通讯录、短信息、手机相册里的照片等文件。
提示:来历不明的充电宝、充电桩请不要随便接入。安装手机安全助手并及时升级、定期查毒杀毒。
360展区
当汽车联网后,会遭遇到怎样的攻击呢,在360展区展示的汽车安全大脑给我们提供了一个动态的展示方案。如下图所示,在汽车联网后,方向盘、雨刷器、车灯、仪表盘等都会受到控制。
百度展区
百度VR
在百度展区的现场,打造了一款逃生演戏主题游戏,让体验者足不出户也能学习到在真正灾难发生时正确的行动方式。这款VR游戏更像是一款教育应用,它真的可以在危急时刻帮助到体验者,学习到更多的应对技巧从而临危不乱。
人脸支付售货机
在现场,我们放了一台可以刷脸支付的智能自动售货机——是的,展区里的各种演示可能是虚拟的,但售货机里的饮料是真的——当然我们关心的,是它在现实中是否真的安全,这也是百度安全正在做的,毕竟对于绝大多数支付场景来说,安全永远是第一位的。
多因子身份认证
既然是未来城,上班再打卡可就太Low了,人脸识别搞不定越来越好看的美颜术。百度安全给出的方案是AIID“多因子身份认证”的解决方案,其将深度学习应用到用户步态、形体、骨骼等特征数据的识别,用以破解单一因子难言可靠的大难题。






















发表评论
您还未登录,请先登录。
登录