度小满金融(原“百度金融”)安全应急响应中心上线“互金反诈情报提交”平台
(https://security.duxiaoman.com/views/main/subApp.html#home)
该平台以广东省公安厅反诈中心为指导单位,由度小满金融承建,旨在联合白帽子们的力量对当前愈演愈烈的假冒互金品牌诈骗问题进行压制
作为互金行业首个反诈骗线索征集公益平台,度小满金融提供反诈公益金,有偿向全社会征集互金反诈线索(例如诈骗网站的IP、域名、溯源信息等),并联动公安部或各地公安反诈中心,对诈骗网站或假冒APP进行打击和封禁,降低互金诈骗发生率,保护人民群众财产安全。
每条互金反诈情报的评分在1-2000安全分之间(公益赏金5-10000元人民币),详细评分标准请在度小满SRC平台(https://security.duxiaoman.com/views/main/subApp.html#home)注册后查阅《度小满安全应急响应中心互金反诈情报处理规则》及《反诈公益金捐助企业名单及反诈情报需求》。
当前《反诈公益金捐助企业名单及反诈情报需求》节选:
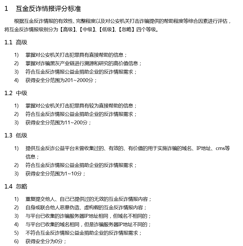
当前《度小满安全应急响应中心互金反诈情报处理规则》关于评分标准的内容节选:
反诈公益急需您的力量,先行者们期待您的加入。
请点击链接,开启白帽子的反诈英雄之旅:https://security.duxiaoman.com/views/main/subApp.html#home










发表评论
您还未登录,请先登录。
登录