在Web安全/渗透测试/网络安全领域摸爬滚打多年的你是不是还有这些困惑?
在日常工作中,总是重复做相同的工作,一种漏洞要重复检测N次,工作效率低;
想用自动化检测工具,只能用别人的,担心工具存在后门;
想拥有自己的专属利器,却不知道如何开发;
想让自己的薪资和岗位都能进一步提升,所有安全高薪岗位都要求有安全开发能力;
懂安全开发的网安人,能高效解决以上问题,很大程度上提升工作效率,是市场上稀缺的、高价值的网安人才,而安全开发中,选择Python安全开发,是更明智的?因为
01万能胶水属性,开发效率高,功能强大
比如著名的豆瓣、知乎网等就是用Python开发的
常见开源黑客工具:SQLMAP也是基于Python开发的
常见的POC平台框架:Beebeeto、Bugscan、Seebug、Tangscan等还是基于Python开发的
02Python相比其它语言更接近自然语言因此更简单易学
Python门槛低、使用方便,如一个程序,用C语言需要1000行的代码,JAVA需要100行,但是如果用Python,你只需要20行!所以有了Python,你就能简单轻松的上手,实现强大复杂的功能。
03Python提供了非常完善的基础代码库
Python覆盖了网络、文件、GUI、数据库、文本等大量内容,被形象的称为“内置电池”,用Python开发,许多功能不必从零编写,直接使用现成的就可以了。
04Python应用面广
行业领域:脚本开发、网站开发、文本处理、科学计算、机器学习、自动化运维等……
网络安全领域:SQL注入检测、XSS检测、WIFI安全检测、网络安全蜜罐、FUZZ、Webshell查杀、弱口令检测、压缩包密码暴力破解等等,只要你以前用过的网络安全工具,用Python基本上都能够一一实现……
所以,如果你正在或即将从事Web安全、渗透测试等与网安相关工作岗位,Python安全开发将是你的必备且最适合入门的技能,据不完全统计,懂Python安全开发的安全人,薪资至少高出同龄人30%以上!
但很多想学 Python安全开发的同学,难免会有以下症状:
· 刚刚准备入门安全开发,但发现他涉及的知识比较多,完全不知道怎样入手学习。
· 因为对于安全开发这个体系的认知不够,去满世界找干货,但却被各种碎片化的知识搞得越来越迷茫。
基于此,蚁景网安学院推出了这个课程:《Python安全开发特训班》,现在购买即享新课秒杀价3168元。
报名链接:https://ke.qq.com/course/3413806?flowToken=1034145
也可扫下方二维码咨询。限量名额 30人!
这门课也许是市面上最系统、最实战、颗粒度最详细的Python安全开发课程。能够帮助你从0开始,系统训练Python安全开发核心能力,提升职场竞争力,助你进阶成为一个优秀的网络安全工程师!
### 01你可以收获什么?
你将学会
1、利用Python快速高效自动化常规任务
2、开发UDP和TCP客户端和服务器应用程序
3、自动化信息收集
4、自动化漏洞挖掘流程
课程涉及
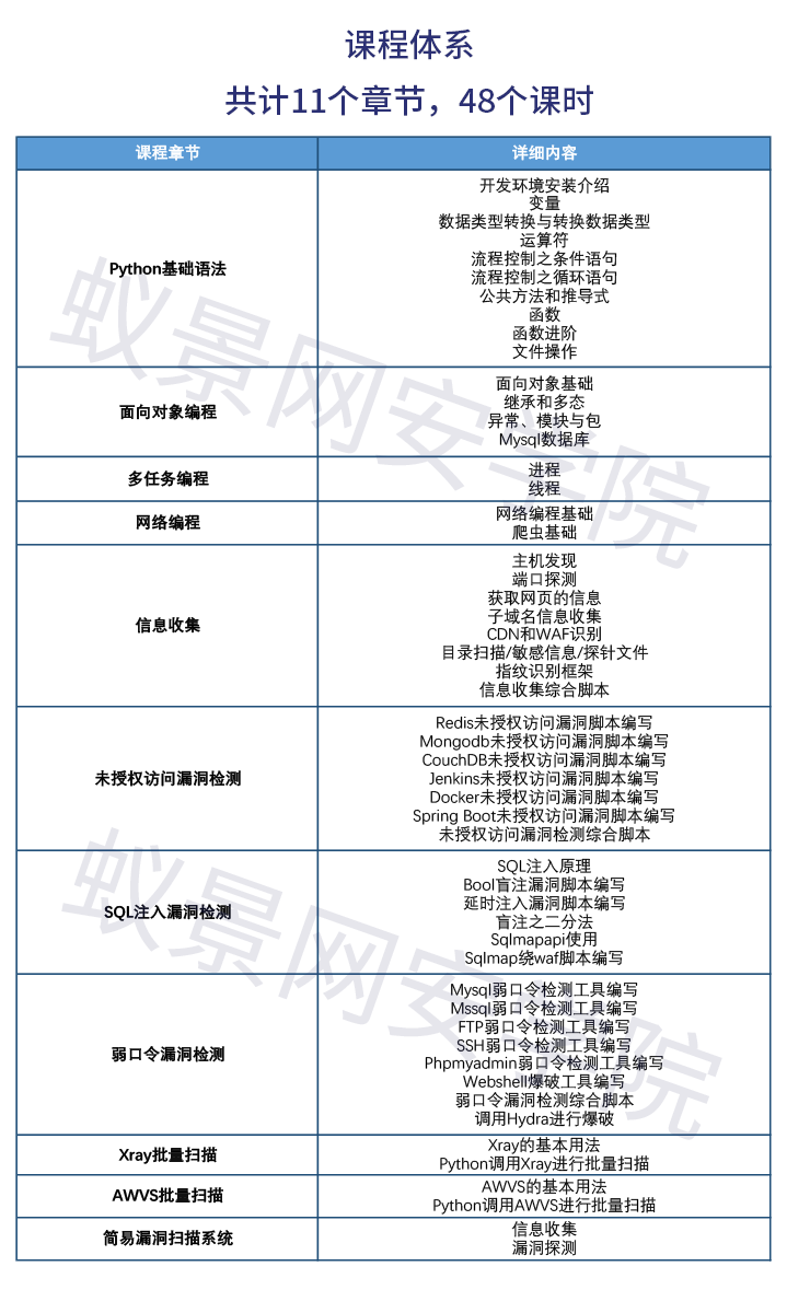
1、基础语法:Python基础语法—面向对象编程—多任务编程—网络编程
2、进阶实战应用:信息收集等8种功能工具开发应用
3、强化实战应用:漏洞探测6种功能工具开发应用
最终具备如下全套安全工具的开发能力
预渗透:域名查询、子域名爆破、端口扫描、指纹识别、cdn识别、waf识别、网站结构收集等
前渗透:敏感文件扫描、弱口令检测、注入类漏洞检测、信息泄露漏洞检测、文件包含漏洞检测、配置漏洞检测、操作系统漏洞检测等等
后渗透:网络隧道、密码获取、漏洞利用、键盘记录、中间人攻击、提权工具、内网与域渗透、远程命令控制等后渗透工具编写
### 02这门课适合哪些人
有一定网络安全基础的在校大学生
学校开设了网安相关课程,但是没有编程基础,又想做自动化检测,希望在比赛或挖洞中能获得优异成绩,提升核心竞争力的同学。
有如下问题的网络安全从业者
非常渴望在薪资或岗位上能有进一步晋升,想系统提升安全开发能力,但找不到门路的人。
###03为什么选择我们
理由一:资深安全开发工程师亲授,实战项目学习
课程教研负责人-追风
蚁景网安学院联合创始人
10年+安全运维、安全测试、安全开发经验
多个国家级省级项目核心负责人
曾负责国家级大型比赛平台安全维护
各大SRC平台提交多个高危漏洞
专注自动化漏洞挖掘、网络入侵检测和Web安全
课程导师-Titan
Python安全开发课程核心负责人
5年+安全开发经验
曾负责某国家大型项目自动化渗透套件开发
高级安全工程师
主攻Python安全开发
理由二:独家原创安全开发项目,系统学习Python安全开发真实场景业务训练!
理由三:特训班模式教学服务
1、全程直播实战精讲
全程直播实战精讲+高清录播永久可看,绝无一笔带过,每个知识点、实战演示、代码敲写等学员都可针对性提问。
2、课后作业巩固练习
每节课设置课后实操作业,并对作业进行1V1批改讲解,确保学员学习效果最大化。
3、专属班主任全程陪伴教学
班主任1V1督学点评,每天考核学员到课率,帮助你一起对抗日常那些散漫状态,懒惰本能和畏难情绪,拉开你和同水平学员之间的差距。
4、就业推荐服务+终生学习
所有毕业的学员,均可获得知名安全企业至少3次以上的内推机会;如学员有需求,还可免费加入下一期学习。
在我们耗费如此大的精力,做出含金量如此高的课程的情况下,新课秒杀价3168元(即将恢复原价5280元),课程附带班主任全程带班服务+高强度实战训练+课后作业1V1辅导+8周魔鬼训练+48个超长课时+课程直播实时互动+课程录播永久可看!
扫码抢占名额。限量名额30人……














发表评论
您还未登录,请先登录。
登录