
活动概况




展览活动
01-北京国际互联网科技博览会
4月28日-30日
主办单位:北京市委网信办、北京市公安局
承办单位:中国电子国际展览广告有限责任公司
02-打击防范电信网络诈骗教育展暨网络安全知识科普展
4月28日-30日
主办单位:北京市委网信办、北京市公安局
承办单位:中国电子国际展览广告有限责任公司
03-“共筑网络安全防线”定制展(闭门)
4月28日-30日
主办单位:北京市委网信办、北京市公安局
承办单位:中国电子国际展览广告有限责任公司
主活动/Main activities
各论坛详细议程/Agenda
大会将同期举办9场网络安全主题高峰论坛从“区块链技术”、“网信安全”、“冬奥网络安全体系建设”、“公安大数据”、“等级保护与可信计算”、“数字政务与安全”、“网信自主创新”等层面发力产业发展,共同为新形势下的网信安全之路献言献策,也为我国网络信息安全技术发展和产业进步掀开了一个新的篇章。
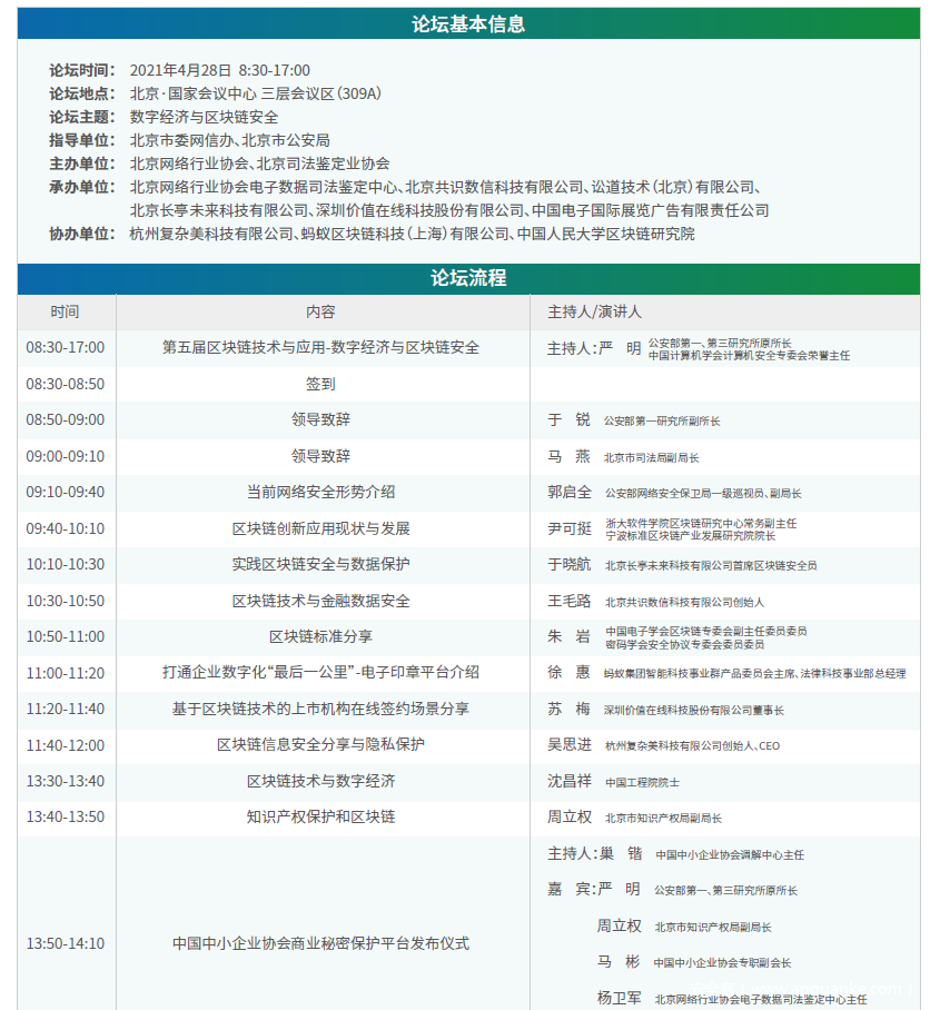
01-第五届区块链技术与应用–数字经济与区块链安全
02-产业互联网下的网信安全论坛
03-公安大数据与信息化技术论坛
04-冬奥网络安全体系建设高峰论坛
05-等级保护2.0与可信计算3.0创新发展论坛
06-炬火计划—网络招聘安全联盟公约发布会暨2021首都网络安全日网络招聘行业网信安全论坛(闭门)
07-驱动网络安全人才能力培养论坛
08-数字政务与安全高峰论坛
09-网信自主创新论坛
配套活动/Activities
01-2021蓝帽杯全国大学生网络安全技能大赛–429首都网络安全日冬奥专场
02-“小岗位大英雄”短视频征集交流座谈会
用镜头记录平凡的岗位不平凡的故事,弘扬向上正能量。
时间:2021年4月29 13:00-17:00
场地:306B
备注:以上论坛内容和演讲嘉宾请以现场实际为准,论坛排序是按照时间和论坛首字母排序
媒体支持
第八届首都网络安全日论坛报名通道已经开启,扫描下方二维码即可进行报名:

欢迎您报名参加论坛



















发表评论
您还未登录,请先登录。
登录