
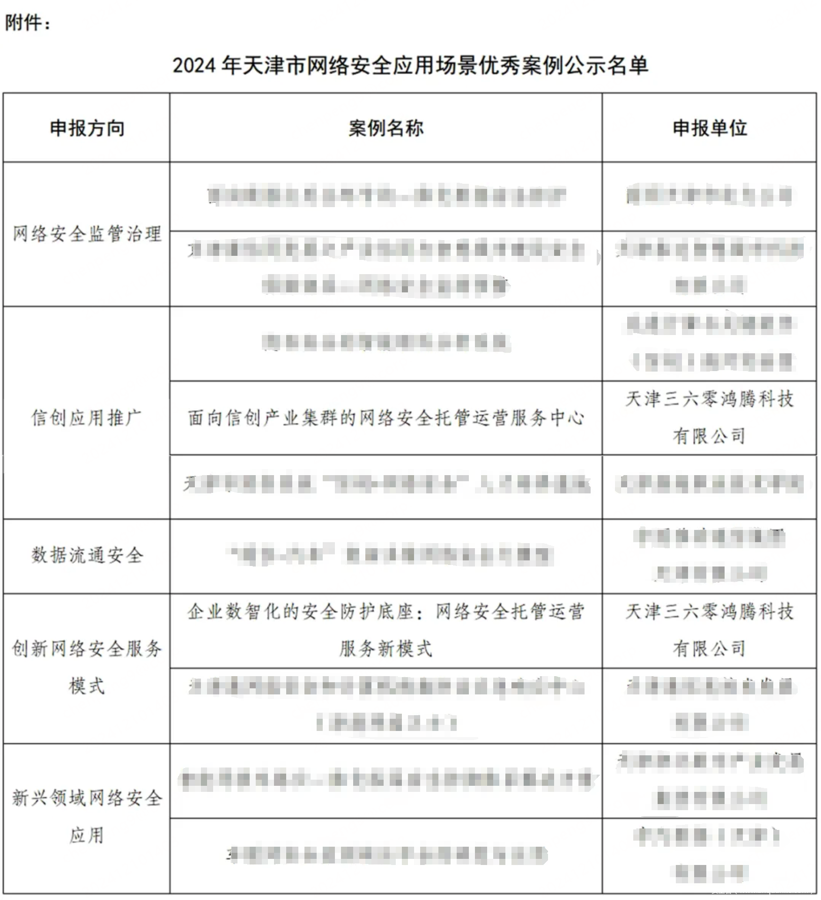
近日,2024年天津市网络安全应用场景优秀案例评审结果揭晓。360数字安全集团凭借《面向信创产业集群的网络安全托管运营服务中心》、《企业数智化的安全防护底座:网络安全托管运营服务新模式》两大案例,成功入选“信创应用推广”与“创新网络安全服务模式”两大类别,成为唯一同时荣获两项殊荣的安全企业。此次入选彰显了360在技术创新与实践应用领域的深厚底蕴,进一步巩固了其在数字安全行业的领导地位。
为应对这些挑战,360数字安全集团携手天津市滨海高新区开创性地建立了中国信创谷·信创安全中心,通过“网络安全托管运营服务中心”为天津市信创产业构建起智能化、全方位的网络安全防护体系。
在安全运营方面,360网络安全托管运营服务中心提供了网络靶场攻防类服务、信创漏洞托管及渗透服务、信创安全应急响应类服务和信创网络安全人才培养类服务。在连续两年多的运营服务期内,该中心先后与云账户、TCL中环、三安光电以及曙光等50+企业开展深入合作,保障了市值/营收超3000亿的连续稳定运行,以集约化提供安全服务的模式,有效降低了信创企业在网络安全方面的投入成本,提升了其安全防护能力,为信创产业提供了坚实的安全保障。
此案例中,360数字安全集团基于“安全即服务”理念,依托360安全云技术为政企单位构建了以“安全+看见”为核心的数字安全运营平台。该平台集成安全托管、网站监测、应急响应、渗透测试、攻防演练等多元化功能为一体,帮助政企单位低成本、高效率地实现7×24小时安全运营,有效实现内防数据泄露,外防网络攻击。
这一创新性的网络安全托管运营服务新模式,服务了高新区范围内3000余家政企单位。据统计,该模式帮助这些单位累计检测到数百万条攻击告警,安全事件的响应速度环比上升了6%,安全事件处置率环比上升了30%,极大程度地提升了高新企业的安全保障能力和应急响应水平,为天津市政企单位提供了坚实的数字安全保障,更为全国范围内的城市安全建设树立了新标杆。








发表评论
您还未登录,请先登录。
登录