作者:WisFree (翻译小编,累计稿费2.4万)
稿费:150RMB
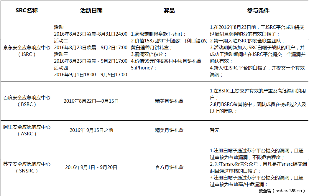
国内安全应急响应中心目录(以下排名不分先后)
1. 京东安全应急响应中心(JSRC)-http://security.jd.com/-活动发布日期2016-08-23
2. 百度安全应急响应中心(BSRC)-http://sec.baidu.com/-活动发布日期2016-08-22
3. 阿里安全应急响应中心(ASRC)-http://security.taobao.com/-活动发布日期2016-07-29
4. 苏宁安全应急响应中心(SNSRC)-https://security.suning.com/-活动发布日期2016-08
5. 网易安全应急响应中心(NSRC)-http://anquan.163.com/-活动发布日期2016-08-25
6. 滴滴出行安全应急响应中心(DSRC)-http://sec.didichuxing.com/-活动发布日期2016-08-26
7. 猪八戒网安全应急响应中心(ZSRC)-https://sec.zbj.com/-活动发布日期2016-08-26
8. 联想安全应急响应中心(LSRC)-http://lsrc.lenovo.com/-活动发布日期2016-08-26
9. Sobug漏洞悬赏平台(Sobug)-https://www.sobug.com/-活动发布日期2016-09-06
10. 饿了么安全应急响应中心(ESRC)-https://security.ele.me/-活动发布日期2016-08-30
11. 蚂蚁金服安全应急响应中心(AFSRC)-https://security.alipay.com/sc/afsrc/home.htm -活动发布日期2016-08-24
12. 腾讯安全应急响应中心(TSRC)-https://security.tencent.com/ -活动发布日期2016-09-05
13. 唯品会安全应急响应中心(VSRC)-https://sec.vip.com/-活动发布日期2016-08-26
14. 携程安全应急响应中心(CSRC)-https://sec.ctrip.com/-活动发布日期2016-08-26
15. 宜人贷安全应急响应中心(YISRC)-https://security.yirendai.com/-活动发布日期2016-09-07
16. 竞技世界安全应急响应中心(JJSRC)-https://security.jj.cn/-活动发布日期2016-08-29
17. 途牛安全应急响应中心(TNSRC)-http://sec.tuniu.com/-活动发布日期2016-08-25
18.BugScan社区(四叶草)-http://www.bugscan.net/ -活动发布日期2016-09-09
国内安全应急响应中心(SRC)中秋节活动一览表
9月8日更新
特色奖品
9月8日更新
月饼礼盒套装
18周年珍藏版/涂鸦纪念册+12色彩铅
宜人贷安全应急响应中心(YISRC):iPad min4(128G)































发表评论
您还未登录,请先登录。
登录