前言
2016年9月27日9点整,当地时间26日晚,2016年总统候选人第一场电视辩论正式开始,民主党总统候选人希拉里•克林顿与共和党总统候选人唐纳德·特朗普“正面交锋”。
本次电视辩论就“美国的方向”、“实现繁荣”和“保障美国安全”三项话题进行1个半小时的辩论。总统候选人辩论历来以政策和问题为主,其对未来美国发展和治理有着重大影响。
CGi带您关注两位美国总统候选人的网络政策内容,结合信息技术与创新基金会(ITIF)等机构的相关研究,在创新投入、网络人才、网络设施、数字经济、网络治理、网络安全等角度梳理比较政治立场,为研判和洞察美国网络政策的未来走向提供参考。
美国是全球网络信息技术的发源地,近半个世纪以来,美国企业、政府、科研机构相互携手,主导着全球网络空间技术和产业的发展进程。然而,近年来随着中国等发展中国家互联网的全面普及和网络信息产业的快速崛起,以及欧洲等国试图通过发展数字一体化摆脱对美国的过度依赖,美国主导全球网络空间发展格局的地位面临挑战。
2016年正值美国总统大选年,两位候选人希拉里•克林顿和唐纳德·特朗普的网络政策主张日益清晰并形成诸多反差,不同的立场反映出新一届政府的政策优先权,对未来美国乃至全球网络空间创新发展和安全治理都将产生重大的影响。
创新投入
ITIF对56个主要国家的比较发现,美国在人均科技创新投入方面美国只排全球第十位,研发税收优惠只占世界最优惠国家的第27位,联邦政府削减了研发经费,相比而言越来越多的国家将政府研发投入和研发税收奖励作为以创新为主导的经济发展战略的关键组成部分。
对此,两位候选人对技术与创新政策展现出非常不同的思路。克林顿明确谈论了创新,希望通过积极的政策以及建立和扩大公私合作伙伴关系以推动创新。特朗普更关注于减少政府的经济障碍,包括税收和制度,认为这将会在其他方面影响创新,但特朗普在具体创新问题上态度却不没有明确立场。
相关议题
网络人才
美国国家创新系统长期以来的优势之一就是能够有效的利用全球科技人才。其中,“STEM”(科学,技术,工程,数学)人才的教育培养和全球引进是美国科技创新的基础,未来,美国需要为“STEM”教育政策带来一个急需的创新大改变,包括从当前的“some STEM for all” 变为 “all STEM for some” 的途径。但在此方面,两位候选人的政策立场也呈现明显不同。
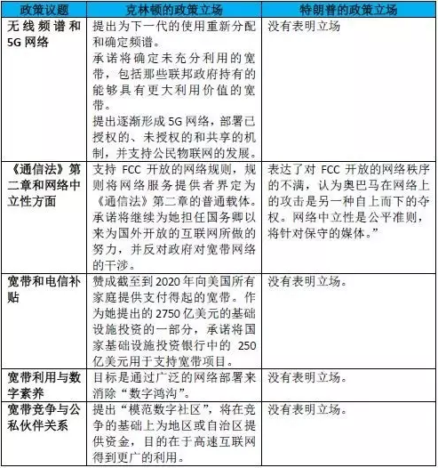
网络设施
在变化的世界中创新是非常快速的,网络设施是网络空间创新的基础。在宽带与电子通信领域,克林顿表达出更为明确的政策立场,包括管理频谱权利的方法,网络中立性法规的本质,电信补贴的转变,推动互联网利用的计划。相较而言特朗普则较为并不明确。
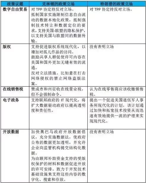
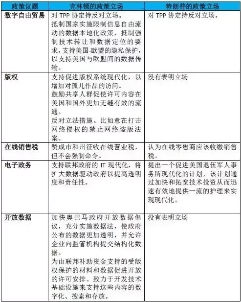
数字经济
数字经济是美国竞争力和经济增长的关键驱动力,联邦政府应当制定促进信息技术应用的政策。由于数字技术应用很多不是纯粹的私人物品,它表现出经济学家所谓的网络外在性,要求决策者应当与私营部门合作,以促进提高数字经济的生产力。两位候选人在数字自由贸易、在线销售税、电子政务、开放数据等方面阐述了各自的立场。

网络治理
棱镜门后,美国网络治理政策始终面临变化之中,面对反恐、ICANN改革等问题,两位候选人网络治理政策有共同点但也有诸多差异。

安全隐私
近年来,网络安全和隐私保护是美国网络政策的焦点,两位竞选人在此方面观点总体较为接近,在具体安全议题中特朗普显得更为激进。
总结
总体来看,克林顿和特朗普的网络政策主张存在较大的差异,这也预示着未来美国网络政策走向存在较大的不确定性。
首先,从重视程度来看,克林顿显然更为重视新兴网络信息技术对美国国家竞争力的关键作用,因此其网络政策立场也更为系统而全面,重视对创新的引导和投入,重视对网络基础设施的投入,且与奥巴马政府网络政策有较好的延续性。相对来说特朗普对技术和创新政策整体上缺乏重视和特殊对待,在一定程度上他只是对传统制造业的关注。
其次,在价值立场来看,克林顿崇尚自由开放的政策倾向,同时强调国家安全和隐私保护的平衡,包括鼓励数字贸易,积极吸纳全球优秀人才等,鼓励数据全球自由流动方面的政策立场十分明确。特朗普由于其鲜明的保守主义倾向,导致海外科技人才引进方面持消极立场,且在和希拉里的政策呈现鲜明对比。
此外,在维护国家安全方面,两位竞选人都表达出对严厉打击ISIS等恐怖主义的鲜明姿态。相对来说,克林顿更强调政府与企业和国际社会的合作,共同应对网络安全威胁;特朗普则强调安全优先的导向,提出强化国家情报监控能力和威慑能力,用网络战打击恐怖主义,包括对商业企业的加密威胁国家安全提出担忧。
最后,在针对中国的方面,两位竞选人都清晰地表达出对中国网络政策的批评立场。相较而言,克林顿更为关注网络人权和言论自由领域,特朗普则更加关注黑客攻击和知识产权问题。













发表评论
您还未登录,请先登录。
登录