大会官网:http://2017.cert.org.cn/index/index.html
24日精彩内容回顾
精彩演讲——事件追踪分论坛
演讲人:中油瑞飞资深安全工程师 刘磊
议题:《机器学习分析大规模网络流量数据实例》
刘磊,中国石油信息安全专家中心专家,资深安全工程师,从事信息基础设施建设及运维工作近30年,从事信息安全方面工作近25年。曾经负责中国石油集团公司广域网建设、网络安全域建设、国资委信息安全咨询项目等众多大型项目。具有十分丰富的大型一线信息安全项目技术经验。
成功案例,并深入探讨实现架构和技术选择,介绍第一手实施经验。采集和存储包括Netflow、DNS、和全包等原始海量数据后,高效处理并从中发现恶意攻击事件极富挑战,需要组合多种恶意行为侦测数学模型,深度优化机器学习算法,并确保计算性能可以满足实际要求。例如机器学习分析Netflow需要加入更多外部数据以丰富特征维度,并从包大小、行为类模式、时间类模式、空间类模式、p2p流量模式等多角度进行建模。DNS数据亦有很多恶意模型需要训练机器学习引擎,包括DGA域名生成、C&C通讯、下载payload、隐蔽隧道回传数据、随机域名DDoS等类型。发现单一设备行为异常事件并未解决问题,要避免传统安全产品难以解决的困难,即在大规模网络中每天经常产生数十万条警报导致安全团队无从下手。本实例成功攻克此难题,利用组合机器学习算法评估实时风险高低,每24小时只报告数十台具有极高置信度的失陷设备,并给出威胁线索报告,帮助用户快速定位入侵并使敏捷响应成为可能。
演讲人:CNCERT/CC 高级工程师 高胜
议题:《智能设备网络安全事件监测分析》
高胜,CNCERT运行部高级工程师,目前主要从事网络安全监测、安全事件分析、网络安全技术研究等工作,曾参与多起网络安全重大事件的监测分析工作。
近年来,各种各样的智能设备不断涌现和快速普及,一方面促进了经济社会发展和生活水平提高,另一方面传统互联网和计算机上的网络攻击、安全问题也在向物联网和智能设备上快速蔓延和发展。更值得关注的是,物联网和智能设备上如果出现安全问题将不只是影响网络空间安全,很可能直接影响物理社会安全。
CNCERT对智能设备网络安全情况开展监测分析和持续跟踪,来自CNCERT运行部的高胜今天给大家介绍的是从公共互联网安全的角度对智能设备安全的监测分析和事件追溯情况。
主要内容包括联网智能设备安全问题和风险简要介绍、智能设备上的恶意代码传播和攻击的监测分析情况、智能设备DDoS攻击的一个具体案例分析追溯以及被控智能设备终端上的恶意代码定位和提取案例。
演讲人:趋势科技研究员 谷亮
议题:《使用新型蜜罐研究电信诈骗》
谷亮目前是趋势科技的安全研究员。他已经在安全领域工作超过13年的时间。所研究的领域涵盖恶意软件分析,移动安全,Web安全,电话诈骗,以及网络黑色产业研究。谷亮曾在多个安全会议上做过演讲,包括RuxCon, AVAR, AsiaCCS, RISE, 以及Blackhat Asia等。
电信诈骗在过去的几年当中出现井喷式增长,从而造成了严重的经济损失和不良的社会影响。对电信诈骗的研究已成为安全领域的一个热点。
本次演讲将介绍一种研究电信诈骗的新方法:基于VoIP技术的移动通信蜜罐。同时,演讲也会分享针对蜜罐采集到的上千条短信和电话样本的分析结果,包括了诈骗短信和诈骗电话。最后,我们将讨论如何利用这种蜜罐预防电信诈骗。
演讲人:
北京启明星辰信息安全技术有限公司首席战略官 潘柱廷
北京启明星辰信息安全技术有限公司ADLab高级研究员 甘杰
议题:《不只黑雀在后》
潘柱廷,业界常称“大潘”,教授级高级工程师。现任启明星辰公司(SZ002439)首席战略官,中国计算机学会CCF常务理事、CCF大数据专家委委员兼副秘书长、CCF计算机安全专委常务委员,中国互联网协会常务理事,云安全联盟CSA中国区理事。长期从事信息安全技术和战略研究工作。
甘杰,看雪智能硬件板块版主,KHG安全小组组长,目前就职于启明星辰ADLab。10年以上二进制逆向分析经验,其中由近7年的恶意代码分析工作经验;擅长windows、linux/unix、android、ios等平台二进制逆向工程及恶意代码逆向分析;具有多年的高级APT攻击样本分析及溯源分析经验;对车联网安全、物联网安全、设备固件逆向、硬件调试分析等领域有深入研究。
演讲人:360企业安全集团高级研究员 汪列军
议题:《The Cuckoo's Egg》对网络攻击追踪及分析的启示
汪列军,2000年涉足网络安全领域,专注于漏洞分析与挖掘、入侵检测与防护,曾任绿盟科技核心技术部漏洞规则组首席研究员,带领团队负责入侵防护系统与远程安全评估系统的检测规则和扫描插件的开发与支持。现任360企业安全集团高级研究员,目前关注APT攻击事件的分析与挖掘,网络攻防,带领团队负责威胁情报的研究与产品化。
在20世纪80年代,当时的互联网还处于它的婴儿时间,仅有数以万计的计算机连上网络。我们故事的主角Cliff Stoll,一位天文学家同时也是当时连上网的伯克利大学的网络管理员,在处理一个仅有75美分的记账不一致的过程中发现了一起入侵事件,经过差不多两年几乎穷尽一切手段的追索找到入侵源头并将黑客绳之于法。就从那样一个不足一块钱的线头出发,最终确认那是苏联克格勃买通西德黑客入侵美国军事网络进行的间谍活动。
有些人听说过这个事情,但绝大多数人并不了解其中的细节,Cliff在事后写了一本书《The Cuckoo’s Egg》来还原事件的全过程,这是一个异常精彩的故事,体现着智力体力的对抗,充满沮丧和惊喜。这个演讲会给大家回述整个过程,揭示一个真实的猫鼠游戏,最后会为大家总结出一些至今还适用的经验和启示。
演讲人:广东中科司法鉴定所所长 丁丽萍
议题:《电子数据取证和司法鉴定中若干问题的思考》
丁丽萍,中国科学院软件研究所并行软件与计算科学实验室研究员,博士生导师,广州中国科学院软件应用技术研究所电子数据取证实验室主任,广东中科司法鉴定所所长;兼任中国电子学会计算机取证专家委员会主任委员,中国人民大学法学院兼职研究员,中央财政大学信息学院兼职教授,华南理工大学软件学院兼职教授,北京工业大学兼职教授,2013年曾在美国北卡罗来纳州立大学网络防御实验室做高级研究学者。她的主要研究领域包括电子数据取证、大数据隐私保护和系统安全。
报告用大量的案例和事件说明电子数据取证和司法鉴定的现状以及存在的问题,用典型案事件对一些关键的法律技术问题做了分析,提出了解决问题的思路和方案。
演讲人:北京神州绿盟科技有限公司产品经理 刘弘利
议题:《勒索软件发展趋势及防护解决方案》
刘弘利,北京师范大学毕业,2000年进入信息安全领域工作。先后在国内和国际安全企业担任安全顾问,服务金融,运营商,能源企业。熟悉安全技术与安全管理实践,熟悉企业安全产品规划和推广。2012年从事产品管理工作,向市场推出SaaS安全服务产品,EMM移动安全管理产品,APT安全检测和防护产品。近两年,跟踪和研究勒索软件、APT威胁的发展趋势和特征,提出对未知威胁检测和防护的新理念。
总结归纳近年来勒索软件的发展趋势,攻击特点,提出防范勒索软件实践,重点探讨虚拟沙箱在勒索软件检测的应用。
演讲人:上海犇众信息技术有限公司安卓安全研发工程师 赵帅
议题:《牵一发如何动恶意应用家族之全身》
赵帅,上海交通大学硕士。5年信息安全研究经验,擅长领域为Android/Linux程序分析、逆向工程,在Android智能终端安全研究及反病毒方面有着大量的经验积累,并参与研发一些高效的自动化分析工具,曾在xkongfu、ssc、mosec安全峰会上发表过主题演讲。目前在盘古实验室从事Android安全研究工作。
近年来移动智能终端在数量上产生了爆炸式的增长,同时人们也意识到针对智能终端的恶意软件数量也在快速增加。通常我们会根据特征去识别一款恶意软件,但针对恶意软件的快速演变,这些单一的特征表现出了明显的滞后和低效,无法应对庞大的变种数量和多样的攻击形态。该议题结合近期发生的几个事件,讲述如何通过Janus的专业和大数据视角从单一特征出发,定位整个恶意软件家族。
全体大会(闭幕)
演讲人:恒安嘉新(北京)科技有限公司创始人之一、执行总裁 陈晓光
议题:《大数据环境下的网络安全态势感知》
什么是网络安全态势感知?通俗讲是大规模网络环境中对能够引起网络安全态势发生变化的安全要素进行获取,理解,显示以及预测。从字面理解也非常好理解。态是当前安全状态,所谓的势是安全的发展趋势。所谓的感是对安全风险的察觉,知是对安全风险的理解和预防。这个意义上讲网络安全态势感知包括三个阶段和层次处理过程。分别是态势的觉察,态势的理解,态势的预测。态势的觉察是通过网络中部署监测设备,实时收集态势感知相关要素信息,形成对特定网络,时空环境下的时间序列和实践序列,所谓的态势理解通过定性或者定量网络态势评价体系,对采集到的安全事件进行规定,关联分析和融合处理。并以可视化方式进行呈现,形成对当前网络状态基本判断。
安全态势感知的对象是安全风险,可以把不同类型风险分成三类。
第一类风险我们叫做已知的已知。针对这一类风险我们知道风险是什么,而且对风险发生可能性和影响有充分了解。比如大家常见的弱口令是已知的已知风险。
第二类定位为已知的未知。这一类风险我们知道可能发生什么安全事件,但对风险发生的可能性和影响并不了解。举例来说,这次想哭勒索病毒事件,我们很早就知道存在永恒之蓝漏洞,也知道有勒索软件软件,两者结合起来造成影响和波及范围我们不了解,这是典型已知未知风险。
第三类是未知的未知。这一类风险我们不知道风险是什么,也不知道风险发生之后可能对我们的系统和网络所造成影响。
当前网络安全巨大危机也是目前我们需要面对的,很多安全设备,防火墙等缺失第二类第三类风险感知。往往会对国家的安全基础设施和核心数据造成重大隐患。
演讲人:CNCERT/CC 运行部主任 严寒冰
议题:《2016年我国互联网网络安全态势报告》
2016年我们国家互联网安全的总体状况,我们国家互联网产业发展迅猛。网络安全的状态总体平稳,网络安全法制化进程迈出实质步伐。面临网络安全形势仍然十分严峻。
本议题主要说明了我们国家网络安全态势的情况:
一、介绍我们中心检测到的互联网网络安全态势的数据;
二、国家互联网网络安全状况;
三、2017年的网络安全相关热点问题。
演讲人:东软集团股份有限公司通企场智认知与行为测控中心负责人 刘瑜
议题:《物联网应用中的终端安全》
本议题主要分享物联网应用安全相关的内容。主要讲解信息安全在物联网业务发展过程中的重要性。
共分为三个部分:
一、物联网发展现今应用层面存在的安全问题
二、从几方面考虑多方面应对该类安全问题
三、东软对物联网安全方面的研究
演讲人:北京天融信科技股份有限公司安全服务产品线总经理 白峻
议题:《打造应急响应自动化的新常态》
从技术发展来说,如果我们的态势感知技术已经相对成熟,应急响应现在仍属于一个比较原始状态,不规范,工具支撑不足,工程能力落后于整体技术发展。
新常态到底是什么?新常态是融合和协作。通过这一种方式才能解决此前应急响应的过程中遇到的种种问题。成为一种新生态才能解决这些问题。
演讲人:安天实验室首席技术架构师 肖新光
议题:《攻击者无法预测的安全防范手段》
此次演讲的议题《攻击者对安全体系的预测、绕过、干扰与我们的应对》。
总书记在4.19讲话中指出,网络安全是动态的,不是静态的。在一个动态的博弈体系中,不是简单的防御者的安全想象,而是基于双方在持续的高度对抗和变化中,所能产生的一种能力。这样的一个背景下,实际上就意味着攻击者会有更多对防御方能力的预测,绕过和干扰手段。我们也要采用一系列的方式来对抗。
颁奖仪式
第七届应急服务支撑单位授牌仪式
网络安全企业领袖高峰论坛
参与嘉宾:金红 沈继业 于海波 黄澄清 齐向东 严立 肖新光
演讲人:金红 恒安嘉新总经理
演讲概要:我们支撑工信部,运营商等国家监管部门建设覆盖我国通讯基础设施,高中低三个层面的云管端一体化的网络安全监管体系。通过分布在全国670多个机房流量采集和监控设备,每天分析数千亿的网络安全数据,无论在公司内部员工和网络管理,还是在外部为我们的用户提供网络安全解决方案,我们都采取技术和管理相结合的手段。遵循网络安全法规,保护用户的数据,避免泄漏用户隐私。数我们遵循合法正当必要原则,数据不出门,业务引擎和安全引擎都放在运营商内网侧。针对大数据的分析和使用,公司推出大数据安全网关产品,对输出数据进行安全审计,经过过滤和脱敏处理过的数据,是无法识别特定人的,而且不能复原。
演讲人:沈继业 神州绿盟公司董事长
演讲概要:勒索病毒以前出现是主要通过邮件等等方式,这一次是蠕虫和勒索结合,所以造成社会上反响必须大,但后果影响也比较重一些。协同问题这个过程当中还有很多可以总结地方,以安全公司,服务商和用户之间关系,我就不讲太细,只讲其中一个案例,我觉得这一个事儿的处理上还是有很多总结。国内很大用户,几万个点的设备,这一次的事件中受到影响比较大一些。这个企业有两家比较大的服务商。一家负责中管理打补丁,一家负责终端杀毒,可我觉得由于协同和错位问题,打补丁没有打好,当然可能有一些客观原因。杀毒点时也有人做过仔细对比测试,当然有部分的杀毒厂商,大概几家由于机理算法不太一样,可以防住勒索病毒形成。最后结果大家协同起来之后没有很好处理这一些协同问题,还是给用户造成损失。这一个我觉得就是需要安全企业自己要做比较多总结的地方。
演讲人:于海波 天融信CEO
演讲概要:我觉得有几个问题,第一个是面临大规模网络攻击网络威胁时,其实要有预案。要有补救措施,现在通过方程式,勒索病毒,我觉得基本像我们国家中心,包括企业,都已经开始完善这个应急处置机制,甚至队伍建设。我提一个建议,我觉得安全公司,其实应该有专门应急处置部门,每个公司都应该建立。这是未来安全网络安全法实施之后的要求,自己不仅仅要卖给消费者产品,包括产品生命周期服务都要做到。第二个从协作角度,其实有几个方面。第一个方面安全企业,要做好跟像我们国家互联网应急中心,这样的一个协作机制,还有包括其他的一些行业主管部门,这一种机制必须要建立起来,而且不应该是一种自愿的,未来应该形成规则,这样可以更好应对当一些安全事件来时,像CNCERT空军,还有地面部队,有坦克还有步兵,这样才能够尽快处置处理这些面临的威胁。这是一个协作。
演讲人:黄澄清 CNCERT/CC 主任
演讲概要:总书记4.19说安全是发展前提,发展是安全保证,我觉得这非常正确。因为一个持续的发展,没有安全的保证是不可想象的。如果我们的社会,举个例子比喻一下,如果信息社会3.0,假如是信息化的时代,信息社会的4.0,一定是网络化时代。如果再进一步,信息是5.0,它将是智能化时代。到了现在我们这一个阶段,我认为应该是到了4.0或者叫做网络化时代。这一个网络化时代,如果大家都联网了,那安全的问题一定会是突出问题。今天报勒索软件这个事情,我觉得是冰山一角,像肖总说的,潜在问题更多,我们必须要居安思危
演讲人:齐向东 360安全集团兼董事长
演讲概要:网络安全法6月1号实施是一个大事儿,谈几天听会。第一条以前我们对数据保护。企业应该承担道义责任,用户数据放在企业,我们应该履行对数据保护责任。但实际上保护的都不太好。我们这么多年每年网上都出现大量数据泄漏脱库,几乎涵盖网络上有数据所有公司。行内人,在黑道上基本可以买到你所想要数据。这就告诉我们数据保护路还很远。这一次网络安全法实施,应该把这个道义安全责任上升到法律责任。以后再保护不好要承担法律责任。如果给用户造成巨大损失就有法可依。所以对于我们互联网企业,也包括其他企业,数据保护责任就更加重大。
演讲人:严立 启明星辰公司总裁
演讲概要:我跟大家分享一下我对这一件事情看。本周发生另外一次事情,世卫组织大会日内瓦开会,大家关心一个小插曲由于蔡英文当局不遵守九二共识没有得到邀请,其实我们更关注是这一个组织诞生的基础是什么。网络蠕虫诞生三十年,人类面临社会中的流行病,其实是百年历史。中世纪黑死病诞生以后人类这方面面临巨大挑战,世卫组织诞生从整个国家,跨国家机制上站在全人类共同体这一个角度,尝试解决这一个问题,已经运行了几十年了。大家看到刚才谈到永恒之蓝,周一整个预警方案出来以后,大家到公司做第一件事儿是拔网线。在北京2003年SARS病毒,大家要做的第一件事情是回家。这中间有极大相似性,人类处理流行病毒方面,其实已经在逐渐积累很多有效机制和经验。我觉得完全值得我们探讨。
演讲人:肖新光 安天首席架构师
演讲概要:恶意代码对抗,实际来看是恶意信息安全对抗中及核心,非常重要的环节。恶意代码是战争中弹头部分。过去来看整个信息对抗的历史,过去没有大规模计算机网络,依靠传统电报电话走信号对抗阶段,以密码攻防为核心。第二阶段随着个人计算机革命的兴起,一个系统安全的对抗,这一个阶段应该是病毒和反病毒技术为核心。第三随着信息高速公路兴起,流量上建立起相应安全防护能力。进入网络对抗阶段。我们看到今天实际进入到了一个网络空间的体系化对抗阶段。我们在系统安全时代以DOS和WINDOWS平台为主导技术安全时代,所看到更多对恶意代码检测,清除和相应配套环境处理的话,在今天我们所看到的这一种APT攻击和复杂的攻击链条中,实际上我们还要除了这一种弹头之外要关注它的运载工具。
23日精彩回顾
主持人CNCERT/CC副主任 云晓春开场
山东省副省长王书坚致东道主欢迎辞
2017中国网络安全年会在美丽海滨城市青岛举行,在此山东省政府王书坚副省长代表山东省人民政府对年会的召开表示热烈祝贺,对各位嘉宾的到来表示诚挚欢迎。
山东省始终高度重视网络安全工作,着力提升互联网管控技术手段,及大数据分析能力,建设了互联网大数据分析平台,网络安全监测分析和业务管理平台,扎实开展打击电信诈骗专项行动,全省电信诈骗案件发案率下降37%,加强互联网站备案管理,备案率达到99.9%,居全国领先水平。采取多种形式持续开展互联网网络安全威胁治理行动,有效防范处置各类网络安全隐患。
工业和信息化部陈肇雄副部长致辞
网络空间是人类共同的活动空间,网络空间安全休戚与共,让我们携手合作,共筑网络安全,共谋网络发展,推动建设平等尊重创新发展,开放共享,安全有序的网络空间。
精彩演讲
演讲人:中国工程院院士、浪潮集团首席科学家 王安东
议题:《智慧计算驱动未来》
议题主要分为三个部分,一是智慧计算的发展、背景,二是智慧计算对数据中心挑战,三是智慧计算的一些关键技术以及实践与体会。
从普通的网民来讲,在信息化,智慧化给我们带来方便的同时,网络安全的保障是非常重要的。
从政府来讲,也希望整体大环境的信息化、智能化,在促进国家发展的同时能够保证国家安全,保证国家的稳定。
这些技术的发展,既带来好的一方面,也为我们应用技术的安全带来巨大挑战。希望能够通过各界的协作,各界的融合,能够为信息化的发展,为智慧化的发展共同努力。
演讲人:CNCERT/CC 副主任刘欣然
议题:《网络安全态势感知的现在与未来》
该议题一共分为三个部分,
一、WannaCry勒索蠕虫带来的思考;
二、国内外网络安全现状分析;
三、团队团结国内十几支科研和产业团队做事情的一些思考。
演讲人:FIRST董事会委员、APNIC安全专家Adli Wahid
议题:《Highlights for FIRST Community Activities》
FIRST机构是全球安全事件响应团队组成的一个协会,大家都知道前几天的WannaCry勒索蠕虫病毒,很多人想解决WannaCry的问题,实际上这就是一个应急响应相关的问题。我们采用合适的应急响应措施并把这个安全事件进行宣传。这样的话,如果再次碰到类似的安全事件,我们的安全应急响应就能更好的解决问题。
演讲人:中科曙光大数据总工程师宋怀明
议题:《实时性:大数据时代网络安全的新挑战和新机遇》
此次演讲主要内容为三个方面,
一、大数据最近几年的发展趋势;
二、大数据在网络安全的应用,并结合曙光做的一些具体的案例,介绍一下其应用方向;
三、介绍在实时性要求的情况下提出一些新挑战与机遇。
演讲人:360企业安全集团总裁 吴云坤
议题:《数据驱动的安全协同-叠加演进 聚力前行》
360企业安全集团总裁吴云坤发表以《数据驱动的安全协同-叠加演进 聚力前行》为主题的演讲。
吴云坤先生长期从事网络安全领域相关产品规划,市场品牌和投融资管理,担任中科院大学网络空间学院客座教授,专注于边界安全,大数据安全,云计算安全等多个领域研究,现任360企业安全集团总裁,曾多次担任国家级和省部级项目负责人与技术核心人员。
演讲人:深信服科技有限公司副总裁兼首席技术专家古亮
议题:《构建“融合安全、立体防护”的下一代信息安全体系》
近年来信息安全建设面临一系列新的挑战,业务层面、技术层面等各种外部威胁层面都有一系列的新状态。该议题就构建融合安全,立体防护下一代信息安全体系和大家分享一些观点及深信服在相关工作方面的一些进展。
万物安全分论坛——精彩议题
演讲人:中国电信集团系统集成有限责任公司技术专家李晓辉
议题:《物联网安全体系建设》
本议题的主要内容为物联网现状与发展趋势,物联网安全的现状,政策法规对物联网安全的要求,物联网安全的整体解决方案做一个简要的介绍。
演讲人:浙江大学电气工程学院教授博导 徐文渊
议题:《物联网模拟态安全从0101回到模拟信号》
传统的安全研究,例如密码学、恶意软件、漏洞检测等,均面向计算机及其网络中处理和传输的数字态信息,模拟态只是作为信息在底层(物理层)的存在方式,并且通常被认为是可信的,然而模态信号可以影响数字态的安全性,例如密码分析之后认为理论上安全的算法,在实际中可以因为硬件实现的问题,受到边信道(电磁辐射等模态信道)攻击后泄漏密钥。对物联网来说,它与计算机、互联网的最大区别是信息的来源有对“物”(物理世界)的感知,信息的去向有对“物”的控制。因此模拟态信息的安全问题在物联网中尤为突出。在本演讲中,将以多个物联网案例为依托,通过对它们的安全分析,揭示模拟态信息对系统安全的影响并提出防御手段。
演讲人:华为技术有限公司网络安全产品线副总裁 吴刚
议题:《构建可信可管的IoT世界》
安全是IOT发展的重要挑战之一。IOT的安全与传统的信息安全、网络安全有哪些异同?IOT安全的重点又是什么?如何来解决IOT安全的问题?希望通过本演讲与专家、业界分享观点,共同讨论,以促进IOT安全的发展,助力IOT产业健康发展。
演讲人:物联网安全专家 王永建
议题:《车联网安全测评技术及其未来发展趋势》
车联网安全的现状
演讲人:华为网络安全产品线副总裁 吴刚
议题:《构建可信可管的IoT世界》
安全是IOT发展的重要挑战之一。IOT的安全与传统的信息安全、网络安全有哪些异同?IOT安全的重点又是什么?如何来解决IOT安全的问题?希望通过本演讲与专家、业界分享观点,共同讨论,以促进IOT安全的发展,助力IOT产业健康发展。
演讲人:中国二维码注册认证中心执行主任 张超
议题:《二维码安全体系构建》
介绍我国二维码的安全状况,剖析二维码安全问题产生的根源及未来安全趋势,详细介绍我国二维码安全体系构建思路、工作内容及意义 。
演讲人:达闼科技创始人&CEO 黄晓庆
议题:《基于区块链技术的移动内联网云服务》
在智能时代,如何确保智能设备的安全是至关重要的事情。本专题旨在介绍一种全新的移动内联网云服务体系架构,以“隔离”的思想,基于虚拟私有云,区块链认证,与终端虚拟化技术,实现安全的云网端平台。基于移动内联网,我们可以构建安全的智能服务,通过安全的云端智能,去运营成千上万个智能设备。
演讲人:360无线电安全研究部、天巡企业安全产品负责人 杨卿
议题:《万物互联时代的5G网络安全》
5G移动通信网络现在正在标准化过程中,2017年是标准化关键的一年。360作为互联网安全公司加入,成为其中一支新的力量。 缩小业务应用与标准设计之间的距离:希望5G标准设计时,更多的征求业务厂家的需求,从需求来推动5G网络设计,而不是设备厂家们自己拍脑瓜想新点子,最后却难以落地。360公司作为互联网企业,有各种互联网业务,有手环、行车记录仪这样的智能硬件,也有花椒这样的视频类业务。360能够从具体的业务出发,提出对网络管道的真实需求。
强调网络的可升级能力:安全行业中,应急响应是非常重要的一环。而电信网络出现安全漏洞时,修复却极其漫长(以去年和今年的LTE漏洞为例)。我们希望未来的网络,网络设备逐渐软件化,无线终端(手机、路由器、摄像头等)可实现热补丁。这对于安全漏洞的修复将非常有利。同时也有利于增加新功能,把互联网“快速迭代”的基因,引入电信领域。
22日精彩内容回顾
会议签到
与会人员井然有序的在签到处签到,本次会议票种主要由两类构成,会议门票及学生票。在学生票方面主办方给了很大的价格优势,及时报名的参会同学可以免费入场,同时提供了丰富的参会资料。
《第二届CNCERT国际合作论坛暨FIRST技术研讨会》 精彩议题
演讲人:CNCERT/CC高级工程师徐原
议题:《Vision and Progress of CNCERT International Cooperation Forum》
徐原(CNCERT/CC高级工程师)发表题为《Vision and Progress of CNCERT International Cooperation Forum》的演讲。
演讲人:CNCERT/CC高级工程师 李挺&香港HKCERT技术顾问 Wally Wong
议题:《Security Analysis of TOP APPs form Google Play – Joint Project between CNCERT & HKCERT》
CNCERT/CC高级工程师李挺,香港HKCERT技术顾问Wally Wong发表题为《Security Analysis of TOP APPs form Google Play – Joint Project between CNCERT & HKCERT》的演讲。
演讲人:Park韩国互联网安全局(KISA)研究员 CheongHoon
议题:《Cyber Threat Analysis & Sharing System (C-TAS)》
Park韩国互联网安全局(KISA)研究员CheongHoon发表题为《Cyber Threat Analysis & Sharing System (C-TAS)》的演讲。
演讲人:南京中新赛克科技有限责任公司的副总经理及技术总监 卢云川
议题:Oceaneye-Big Data Network Risk Control Solution
南京中新赛克科技有限责任公司的副总经理及技术总监卢云川发表题为《Oceaneye-Big Data Network Risk Control Solution》的演讲。
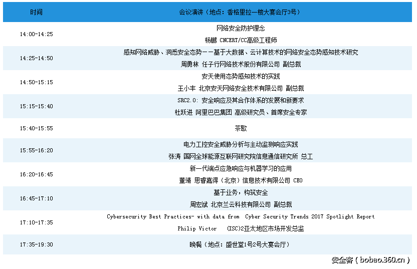
演讲人:(ISC)²亚太地区市场开发总监 Philip Victor
议题:CyberSecurity Capacity Building: A Roadmap Approach
Philip Victor先生指出当前业界所面临的一大问题,即相关技术人员的匮乏,因此(ISC)²推出了一项国际学术计划,培养并鼓励更多的年轻人参与进来,进一步缩小不断扩大的劳动力鸿沟。接着,Victor先生回顾了各国各地区的相关标准情况,并以(ISC)²的全球分布结束他今天的演讲。
演讲人:绿盟科技 叶晓虎
议题:《Design and Operation of Software-Defined Elastic SecaaS Solution》
绿盟科技是全球安全业界中活跃的一员,拥有多年的安全领域经验,成绩卓著。今天,绿盟科技的叶总从SecaaS的角度为我们分析了当前所面临的安全挑战和传统解决方案的局限性,介绍了软件定义型数据中心、传统的部署方式、混合DDoS流量清洗服务、威胁发现、应急案例和运作模式等,并可通过用户入口和移动APP接入,有助于提高企业的安全事件应对能力。
演讲人:西门子公司高级IT安全顾问 Manuel
议题:《The Siemens ProductCERT》
数字化和网络安全影响着整个价值链和每一个领域,西门子也是如此。因此,西门子成立了三个应急部门——西门子CERT、客户CERT和产品CERT。今天,西门子公司高级IT安全顾问Manuel Ifland先生主要为我们介绍了最后一个,即产品CERT。产品CERT主要负责通过各类安全工具进行漏洞的处理和监测。整个安全系统内部可实现通信,且拥有一个完整的漏洞管理流程——报告、分析、处理和披露。在供应链安全领域使用OSS和COTS。产品CERT作为研究人员的核心联络点负责与所有相关方进行协调和沟通,并与客户、研究人员和整个CERT业界保持联系。
演讲人:CNCERT/CC高级工程师 何能强
议题:《The Challenge and Practice of Cybersecurity Threat Sharing》
何能强先生与我们分享了网络安全威胁共享的各类挑战,包括认证挑战、合作挑战、分析挑战。之后,何先生与我们分享了他们的实践情况。包括APCERT DataExchanger信息共享平台,去年共分享了8000条网络威胁信息。另一个是微软公司开发的Nitol。网络安全信息还通过很多组织机构进行共享,如ANVA反病毒联盟。认证规则包括确定、分类、明确信息是否为第一次出现、并保持信息的共享。信息共享机制分为三个层面:内部、半公开和公开。
演讲人:菲律宾信息通信技术局(DICT) JenifferBarnedo Canlas
议题:《The Philippine National CyberSecurity Plan 2022 and National CERT》
菲律宾信息通信技术局(DICT)专家Jeniffer Barnedo Canlas女士首先介绍了他们的国家网络安全治理框架,涉及执法、网络保护、国防和情报。政府信息系统也是攻击的目标。因此,菲律宾推出了其国家网络安全计划2022,应对网络攻击,实现国家目标。关键战略任务包括重要信息系统保护、政府网络保护、企业和供应链保护、以及个人保护。战略合作也至关重要,主要在三个层面展开:国家委员会、公私合营和国际合作。菲律宾国家CERT也与其他CERT组织开展合作。
演讲人:Team Cymru专家 Jacomo Dimmit Boca Piccolini
议题:Banking Security in Brazil – recent attacks》
在介绍了有关巴西银行业的一些背景信息之后,Team Cymru专家Jacomo Dimmit Boca Piccolini先生强调了设施和系统安全的重要性。设施安全会带来很多影响,比如服务的中断、建筑的破坏和证据的毁坏等。巴西也告知用户应在使用前先检查机器。银行也会与用户核实消费情况,在出现诈骗情况时及时为用户换卡。最新的一些攻击情况包括机器伪造、芯片切割、汇款攻击、木马、恶意程序、钓鱼投诉等。我们应合作共享和报告。而Team Cymru在此方面也为银行提供帮助。
演讲人:河北联通高级工程师 孔令飞
议题:《An Overview of American NCWF and Its Implications for China 's Cybersecurity Workforce Developing》
孔令飞先生先从总体上介绍了NCWF,之后详细讲述了NCWF的各个组成部分。NCWF有助于构建有力的网络安全人才队伍。他还介绍了中国的一些相关活动,比如一些大学设置了网络安全方面的博士学位,企业也在该领域采取了相关的行动。人才培养非常重要,其周期包括明确人才及其数量、了解其需求和技能差距、雇佣合适的人员、提高人员技能并推出相关项目。
与会领导合影
网络安全技术培训
《家庭内网渗透与防护》

主要以家用路由器为入口进行测试,通过对路由器的固件提取、分析,实现对家用路由器的漏洞挖掘以及漏洞利用,并对设备的固件进行修改利用实现权限的长期维持,后期以路由器为跳板对家用内网中的智能电视、手机、电脑等家用设备进行渗透测试,讲解常见的敏感信息搜集方法,后期会对整个过程中的利用要点进行分析,并讲解常见的修复加固方法。
演讲嘉宾以“如何利用电脑控制挖掘机炒菜”开头,引出计算机是如何对智能设备进行控制的话题,吸引了很多参会同学的兴趣。从家用路由器的地位、作用对路由器做了简要的介绍,从而说明路由器安全的重要性。
通过前面对路由设备从功能、重要性、广泛性等角度多反面来阐述路由安全的重要性。这里主要说的是对路由设备等智能设备的安全现状做一个简要的分析。
《网络大杀器——你不可不知的IoT安全》
从云端、设备终端、控制端及传输层四个方面讨论时下常见的IoT渗透测试手段和漏洞挖掘技术;主要针对智能汽车、无人机、手环手表等智能穿戴设备、智能洗衣机冰箱等智能家居讲解各种渗透测试方式原理、防御手段以及进行相关现场演示。
《渗透测试中的代码审计实战技巧》
通过各种实际渗透测试案例说明在渗透测试中的代码审计技巧。开源的程序已经经过大量的安全研究人员去审计,大部分的安全问题都已经修复。并且渗透测试过程中所遇到的绝大部分都是非开源的程序。几乎没有办法去审计。所以现在渗透测试中代码审计是较难的。时常有人会问,有没有wordpress的0day?有没有discuz!的0day?一般来说,这种问题是很难回答的,因为答案是可有可无。
在这样的环境下,需要作出改变。虽然没有以往一击即中的漏洞,但只要把各种小漏洞综合利用起来,也能起到一样的效果。在以往的代码审计来说,有些漏洞基本上不去看,例如xss、csrf、越权、后台的SQL注入、后台的命令执行等。但现在不行,我们要把这些看似没什么用的漏洞都利用起来将得到意想不到的效果!
会议简介
由工业和信息化部指导,国家互联网应急中心和中国通信学会联合主办,中国电子学会、中国互联网协会网络与信息安全工作委员会和中国通信学会通信安全技术委员会协办的2017中国网络安全年会(第14届)于2017年5月22日-24日期间在山东青岛香格里拉大酒店成功举办。
22日全天将举行“第二届CNCERT国际合作论坛暨FIRST技术研讨会”,该会议面向所有2017中国网络安全年会的参会代表开放,与国际事件应急响应与安全组织(FIRST)成员、亚太地区计算机应急响应组织(APCERT)成员、东盟各国CERT组织和政府主管部门、以及CNCERT国际合作伙伴面对面交流网络安全新技术和新动向。会议已邀请到FIRST董事会委员Adli Wahid、世界银行高级信息安全官员Vaman Amarjeet G Kini、巴基斯坦信息安全协会会长Ammar Jaffri、老挝信息和通信部副局长Nguyen Khac Lich、(ISC)2亚太地区市场开发总监Philip Victor,以及来自澳大利亚、俄罗斯、韩国、日本、印度、德国、巴西等全球网络安全专家参会。
CNCERT国际合作论坛2016年首次举办,致力于为CNCERT、国际伙伴和网络安全企业提供一个在网络安全应急领域交流的平台,进一步增进互信,相互学习,促进开展全方面的网络安全合作。FIRST成立于1990年,是全球网络安全应急响应领域公认的领导组织,现有成员300余个,遍及79个国家和地区。本次FIRST技术研讨会邀请FIRST成员参加,与我国网络安全产业界技术专家共同交流和深入探讨网络安应急处置最新发展动态、技术和经验。
在本次大会闭幕式上,将举行“中国网络安全企业领袖高峰论坛”,论坛已邀请到360安全集团董事长兼CEO齐向东、神州绿盟公司董事长沈继业、启明星辰公司总裁严立、天融信CEO于海波、安天首席架构师肖新光、恒安嘉新总经理金红。此次论坛将紧扣大会主题,届时国家互联网应急中心主任黄澄清将与中国网络安全企业领袖们共同探讨在各行各业与互联网融合创新发展的新时期,如何做好网络安全。
再过十几天,《网络安全法》即将正式实施,我国网络空间管理工作将进入新的篇章,全面助推我国网络强国建设。
维护网络安全是全社会的共同事业,在此次论坛上,大咖们将紧扣关键问题,提出真知灼见。
全体大会会议日程
5月20-21日
2017中国网络安全技术对抗赛:
5月22日
网络安全技术培训:
第二届CNCERT国际合作论坛暨FIRST技术研讨会:
5月23日
全体大会:
应急响应分论坛:
万物安全分论坛:
5月24日
事件追踪分论坛:
CNCERT-CIE学术论坛暨网络安全创新发展高端论坛:
安全工匠分论坛:
全体大会闭幕:
举办单位
主办单位:国家计算机网络应急技术处理协调中心(CNCERT/CC) 中国通信学会协办单位中国电子学会
协办单位:中国互联网协会网络与信息安全工作委员会 中国通信学会通信安全技术委员会
指导单位:工业和信息化部
活动发布、推广及现场报道请联系安全客 duping@360.cn




























































































发表评论
您还未登录,请先登录。
登录