岂安官网:http://bigsec.com/
产品介绍
岂安科技RED.Q产品采用独有的主动 IP/手机号码/身份检测核心技术,通过主动探测、数据交换、网络爬取、自主分析等多种方式收集海量风险数据,从而为企业提供风险决策和欺诈问题,帮助企业从容应对各种场景下的业务风险。在岂安&安全客双十一活动中,岂安将送出50个免费IP查询名额,每人可有3000次免费查询额度,免剁手,欢乐过双十一!
使用环境:

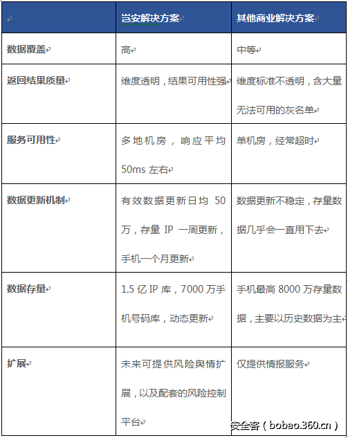
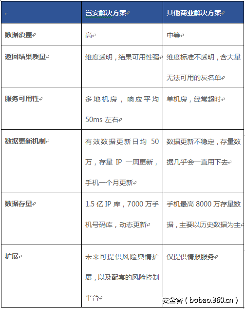
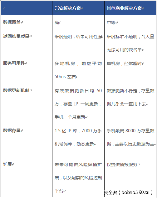
竞品对比:
产品介绍视频:
用户反馈
岂安的Red.Q可根据业务安全需要进行风险信息查询,数据可根据实际业务进行调整,提供 API 和管理界面可以做到一次接入、自动覆盖,不用每次为新业务/临时市场活动的风险监控进行投入。查询效果很准确,准确率达到97%以上。
——某互联网公司
我们曾做过新用户推广活动,感觉水分较大,使用岂安RED.Q服务进行检测后发现,39%的手机号码均为虚假,最终为我们挽回了300万的营销费用损失。
——某金融公司
岂安red.Q风险情报系统,可以在贷前、贷中、贷后等环节针对个人基本信息从身份证、手机号、姓名、银行卡等维度深度分析,并依托海量大数据进行信息核查,如发现问题可以及时给出预警监测,减少我们潜在资金和信用损失。
——某P2P互金企业
赠送云服务内容
在岂安&安全客双十一活动中,岂安将送出50个免费IP查询名额,每个名额可有3000次免费查询额度,免剁手,欢乐过双十一!
可查询的结果有:已知开放代理IP、已知虚拟服务器、已知网站服务器、开放常见服务端口的网络主机、公司或机构的网关IP、虚拟私有网络服务器等。
获奖流程
免费试用名额获取方式:
本次活动岂安科技将送出50个免费IP查询名额,每个名额将获得3000次免费查询机会。
可查询的结果有:已知开放代理IP、已知虚拟服务器、已知网站服务器、开放常见服务端口的网络主机、公司或机构的网关IP、虚拟私有网络服务器等
有意向的小伙伴请将您的姓名、手机号码、公司名字与IP查询需求发往对接邮箱shuai.yang@bigsec.com,岂安会有专人与您一对一联系。
神秘礼物获取方式:
前20名联系对接人的小伙伴将获得岂安科技独家定制礼物板砖抱枕一份~











发表评论
您还未登录,请先登录。
登录