美团安全应急响应中心官网:https://security.meituan.com
活动简介
美团买菜业务专项测试
正式开测
请同学们速速上车!
活动时间
9月13日 10:00 — 9月18日 18:00
活动地点
美团安全应急响应中心官网:https://security.meituan.com
主办方
美团安全应急响应中心
活动详情
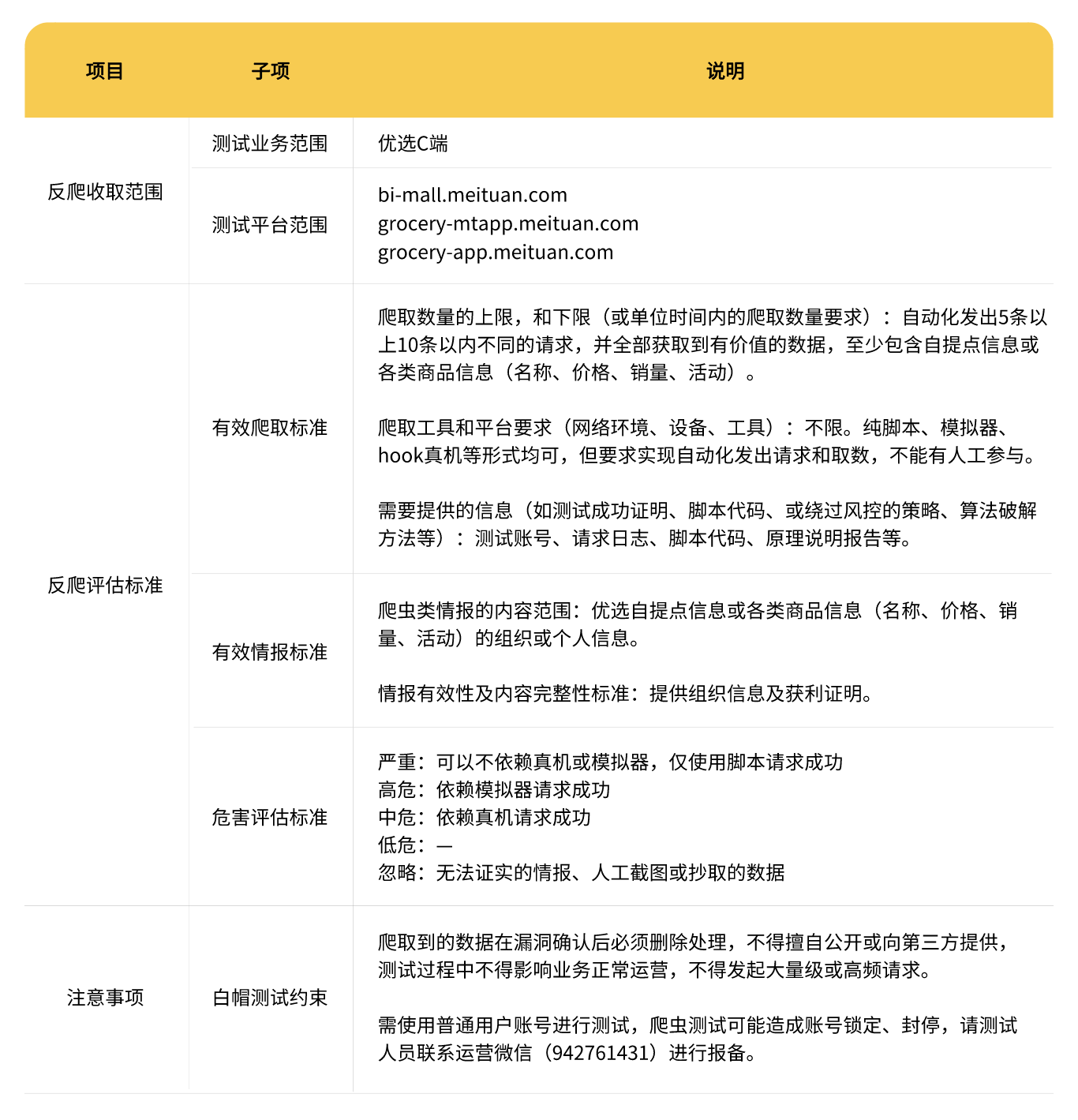
测试范围
【Web】https://vss.baobaoaichi.cn
【App】买菜丁香
测试账号
联系运营同学微信(942761431)
获取活动测试账号
活动奖励
专测翻倍奖励
凡属于以上专测范围内的有效漏洞
三倍安全币奖励
爬虫类漏洞奖励
即日起提交爬虫类有效漏洞
五倍安全币奖励
爬虫类漏洞要求如下
👇
入侵类、技术类漏洞奖励
即日起提交入侵类、技术类有效漏洞
漏洞将按照如下表格进行奖励
👇
指定类型漏洞特别奖励
本次活动期间
提交美团全业务范围内的SQL注入类型漏洞
二倍安全币奖励
注意事项
1.专测任务,请避开业务操作高峰期,避免影响真实用户的正常使用;
2.测试账号不得进行任何破坏性操作,如:绑定个人手机号/微信、擅自修改账号密码,添加子账号,删除账号自身数据等;
3.测试账号仅限在专测范围内使用,请勿在其他平台中使用;
4.测试完毕后,如有对账号的修改操作,请务必恢复,如:删除自己添加的测试数据等;
5.参与测试的同学,需要遵守保密协定,勿将页面截图、功能模块详情、测试账号信息等敏感内容外传泄露;
6.须知:单个系统只收取前三个相同类型的漏洞;
7.须知:活动期间,首杀奖励等日常额外奖励暂停,待活动结束后正常开启。
风险规避
1.禁止盗用或借用管理账号、内部账号进行测试,测试使用的非普通美团用户账号,需说明获取来源,否则视为违规盗用账号;
2.禁止在未经美团授权的情况下,进行内网渗透测试行为,如内网扫描、主机提权、植入木马后门的行为;
3.禁止使用安全扫描工具进行扫描测试,禁止网络拒绝服务(DoS 或DDoS)测试;
4.严禁利用漏洞下载/保存源代码、用户个人信息等敏感数据。若在不知情情况下下载,应及时告知美团SRC工作人员并删除;
5.测试验证越权漏洞等逻辑风险时,请自行注册测试账号进行测试。务必控制测试范围,不得危害系统正常数据或影响正常用户使用;
6.禁止进行物理测试、社会工程学测试或邮件钓鱼等任何其他非技术漏洞测试;
7.测试涉及敏感数据的漏洞时(如SQL注入、水平越权),测试获取的数据量不应超过10组;
8.我们反对和谴责一切以漏洞测试为借口,利用安全漏洞进行破坏、损害美团系统及用户的利益的攻击行为,我们保留追究法律责任的权利。
违规处理
1.测试过程中,触犯一般违规行为,平台将进行提醒/警告;
2.测试过程中,触犯严重违规行为,对涉及的漏洞进行安全币及贡献值清零处理;
3.在已收到平台关于一般违规行为的三次提醒/警告(含三次)后,测试人员仍执行违规测试操作,对涉及的漏洞进行安全币及贡献值清零处理;
4.一个季度内,因违规行为,被扣除漏洞奖励两次(含两次),本季度内全部漏洞安全币及贡献值清零,取消当季度排名奖励;
5.对于情节严重违规行为,美团SRC保留追究法律责任的权力。










发表评论
您还未登录,请先登录。
登录